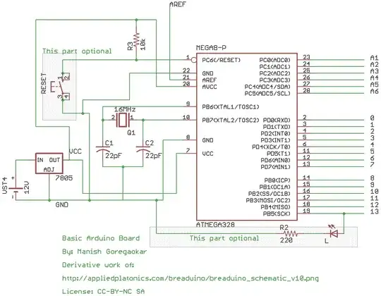
I read this answer and used the same circuit as shown : https://electronics.stackexchange.com/a/67114/149281
but i am not sure that if i use this circuit, i will still be able to use the i2c bus to communicate with an lcd as i ran out of pins on uno.
Any help will be highly appreciated.
