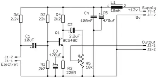
First, here is your circuit that we are discussing:

There are three seperate and mostly independent high pass filters in this circuit.
From the signal at J1-2, C1 works against the parallel combination of R2, R1, and the impedance on the emitter reflected back to the base. R2 // R1 = 2.4 kΩ. However, the emitter impedance reflected back to the base is dependent on the actual transistor gain, so we can only guess. This is not a good circuit, precisely because its characteristics are dependent on the transistor gain.
With the electret microphone and R6 pullup as input, the impedance of the signal at the left side of C1 is R6. This adds to the overall impedance C1 is working against, for a total of 4.6 kΩ.
10 µF and 4.6 kΩ has a rolloff frequency of 3.5 Hz. That's the minimum high pass knee due to C1. At 3.5 Hz, the impedance magnitude of C3 is 98 Ω. That's well below R3, which is 220 Ω, so C3 dominates at these frequencies. Let's say we think Q1 has gain of 100, so C3 reflected to the base is 4.7 µF. That is effectively in parallel with C1 for the purpose of computing the high pass rolloff. The capacitance is then (10 µF) // (4.7 µF) = 15 µF. The rolloff with that and 4.6 kΩ is 2.3 Hz.
C3 and R3 form a different kind of high pass filter. At low frequencies, the gain is set by R3. At higher frequencies, the gain goes higher due to C3. Eventually it gets so high the transistor can't support it for other reasons, and the gain flattens out. As I said, this is not a good circuit, mostly due to a capacitor directly between the emitter of Q1 and ground.
In any case, the rolloff frequency of C3 and R3 is 1.5 Hz, so well below the effect due to C1.
C2 forms a high pass filter against R5 and the impedance of the signal on the collector of Q1. Again, the impedance around the transistor is hard to judge, but can't be more than 2.2 kΩ at the collector due to R4. To evaluate this as a audio amp, we'll be conservative and see what only C2 and R5 result in. That's 7.2 Hz. Taking the impedance feeding C2 into account will only make that go lower.
So we have three high-pass features in this amplifier at roughly 2 Hz, 1.5 Hz, and 7 Hz. Even though there will be variation in some of these due to the gain of Q1, we can conclude that most of the high-pass characteristics are well into the pass band at the lower audio limit of 20 Hz. So while the gain and frequency response is somewhat unpredictable due to bad design around the emitter of Q1, at least is appears the high pass filters are properly placed to not interfere with even "HiFi" audio.