7

Followup to this question. I have a circuit with three instances of this pulse detector:

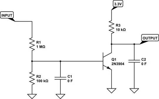
schematic

simulate this circuit – Schematic created using CircuitLab

C1/C2 not present yet - therefore the 0F value. R2 varies from one circuit to another (20K-120K), to get a different triggering voltage.

Let's assume for now that inputs are square wave, low level at 0V and high level varies between 12V and 50V, depending on the circuit. Outputs are connected to GPIO pins of a SAMD21.

Circuit is much more unstable than I expected. Simply touching Q1's base - either with a finger or an insulated, unconnected wire - is enough to cause a pulse detection in the microcontroller. Pulses can also cause detection in adjacent circuits: enter image description here Channel 1 on output of first circuit (R1=20k). Its input receives an un-debounced 30V. Channel 2 on output of second circuit (R1=120k). No input applied.

What are the options here?

  • reducing resistors by an order of magnitude would help, but I'd prefer to keep a high input impedance.
  • adding C1 would help too, but cause slower transition on the output, as very well documented in the answer to the question listed above. There are ways to compensate for that, but I'd like to avoid them if possible. I've simulated that having C1 up to 1nF doesn't seem to impair too much the output, but would it be big enough to solve the noise issues?
  • would adding C2 help?
  • what other option am I missing?

Major edit.

So... Answers so far tell me that my original question was twofold:

  • how to optimize the design for noise immunity - what the title said. I believe that the two answers by analogsystemsrf and jonk are excellent, and cover this point well. Thank you both.
  • how to get that circuit to work in real life, since even if it should, it doesn't. This is yet an open question, and your comments tell me that I haven't provided enough information for a correct analysis.

This is what we're talking about: enter image description here enter image description here The stack is normally composed of 4 boards. From top to bottom:

  • board #1 and #2 are twins, each one built around a MAX4618 8-to-2 analog multiplexer IC.
  • board #3 (removed in photo and tests) is a SAMD21-based Adafruit microcontroller board.
  • board #4 contains the circuit described originally. It is based on an Adafruit Feather prototyping board.

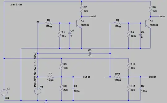
The circuit being discussed previously was actually incomplete. The major difference is that the circuits being monitored for pulses is also monitored for average voltage. Here's the complete version:enter image description hereThe top half components are on board #4. The bottom half (excluding the sources) are on board #1.

In more details:

  • connection from board #3 to board #4 is not built with regular headers, but with uncut resistor pins. Contact is marginal (pin diameter is too small).
  • Supply and ground are injected through board #2, through the 3-pin header that can be seen in the foreground. The same pin is used as the scope reference.
  • The 1Meg/20K ratio of the top left circuit is selected so Q1 starts conducting around 30V. The 1Meg/120K ratio of the top right circuit is selected so Q2 starts conducting around 6V.
  • Outputs of the top circuits would be fed in SAMD21 digital IO pins. Since the SAMD21 board isn't present, they have no extra load - except scope probes (more on this later).
  • Outputs of the bottom circuits are fed in the MAX4218, whose ENABLE pin is high - all its inputs are high impedance.
  • My initial post said that there were three copies of the circuit. Third one is an exact clone of the right half of the schematic. It's not involved in this discussion - let's forget it.
  • The 30V test signal is generated by touching the appropriate pin on the DB25 breakout board.
  • The scope screenshot above had channel 1 on Q1's collector and channel 2 on Q2's collector.
  • To complete the picture, here's another scope screenshot, this time with channel 1 on the left side of R3 and channel 2 on Q1's collector. As jonk suggested, noisy areas happen when input is in high dv/dt. I suspect that the slow ramp-down on channel 1 is caused by C1. enter image description here

The overall module power consumption is ~200uA in steady-state. With the 30V signal appied, that barely change - I just discovered that Q1 isn't yet in full conduction. With 40V input, Q1 is in full conduction, and the whole module consumption is ~400uA. Meter accuracy is probably not that great. All caps charge/discharge is limited by resistors 10k or larger. I can't rule out a daisy-chain ground issue, but I somewhat doubt that's it.

About the probes: they're 10x probes, indeed in the 10Mohm, 10-20pF range. With the probe in place and the circuit in steady-state, no input applied, the meter measured a marginally negative supply. Another proof that the probes have a significant impact on the circuit. But the problem was originally detected because the microcontroller reported pulses on pins that weren't receiving a signal - so the probes may make it worse, but it's present nonetheless.

Bottom line

I agree that with a better construction, the issue may disappear by itself. However, I'd like to find a fix for this crosstalk issue in the current setup, and use the gain brought by a better construction (PCB, merge all boards) and hysteresis as extra margin. Any idea how to fix it?


Another edit

Time to describe a bit more the crosstalk victim - the 1Meg/120K circuit in the top right corner of the previous schematic. That circuit's normal input is a 0-14V square wave. Desired behavior is to detect when its level change. enter image description here The sine wave input is only to illustrate the 6V inflection point I was describing in comments, when saying that I believe I'd need at least 6V of noise to see a pulse on the output of this circuit.


One more edit

Based on sstobbe's idea that the noise could come from capacitive coupling in the ribbon cable, I added C3 to my last schematic to model it:enter image description here Here's the simulation output. Red is the driven output, Green is the parasitically driven output:enter image description here That's correct. A 2pF parasitic capacitance from line to line is enough to cause spurious level change on the other channel. I've simulated with the source rise time from 1ns to 1us with similar results.

It's tempting to compare these with the scope screenshots, both in waveform and timings, but we've already established that the scope was influencing the circuit. The 2pF value above compared with the 10-20pF probe capacitance is one more proof.

Now for the fix, I've tried adding capacitors on each transistor's B-E junction. With C4=C5=1nF, the bug disappears. Trying to figure out how much margin I have, I started increasing C3. Here's the output with C3=40pF:enter image description here That might be enough to be worth trying in hardware, but it's still a really thin margin. I'll probably try simulating the hysteresis circuits first.

But it may also be well past the time to ditch the transistors and move to an op-amp. I just need to figure out how to design it - most 3.3V op-amp aren't officially approved to receive spikes of 30+ volts.


Final update (probably)

D'oh... Sometimes, the truth is hidden in plain sight.

There's one massive omission in my last schematic - the signal source for the right-hand half part. Because in real life, well, there'll be one, even if there was none in my bench test case. That source's low output impedance is the best noise filter I can dream of.

So I just tested it in the vehicle, and although there is some noise/crosstalk causing false detection, it is much less severe than what simulations or bench tests suggested. I'm quite confident that filtering with small caps on B-E of each transistor and tuning the conduction points (and adding hysteresis at the same time) will fully take care of it.

Time to close this one, it has run its full course. I really have trouble picking up a "best" answer, all three of you have been tremendously helpful.

jmr
  • 515
  • 3
  • 10
  • My definition of debounce is to hold-off on re-arming a trigger input (like a button press) Capacitor C2 in your circuit would allow for debouncing. C1 is for filtering. Touching the base is an ESD event. – sstobbe May 14 '17 at 02:17
  • @sstobbe: I said "un-debounced" because I'm manually injecting the test input by touching wires. It creates bouncing exactly as a button would. About the ESD event, I'll clarify in the question. – jmr May 14 '17 at 06:13
  • @jmr I think sstrobbe was suggesting that you do NOT trigger on pin change but instead do some software to sample the input pin state a number of times, insisting that it remains unchanged over that period. I think you just want the signal cleaned up so that an interrupt on pin change works cleanly. You might have to compromise on that idea. Meanwhile, analogsystemsrf is suggesting some hysteresis. I agree, though I'd do it a little differently (using one more resistor and somewhat different values all around.) – jonk May 14 '17 at 06:30
  • @jonk Given the current noise level, triggering on level would also generate false detection, and may make it harder to accurately calculate pulse frequency. I'd rather avoid that. "I think you just want the signal cleaned up so that an interrupt on pin change works cleanly." Correct. "You might have to compromise on that idea." Could you elaborate? – jmr May 14 '17 at 18:48
  • @jmr No. I can't expand further, as I don't have a comprehensive view of your circumstances. I'm merely suggesting the idea to you that *demanding* a clean signal with 100% "true positive" edge-trigger rates (meaning also a 0% "false positive" rate) may be non-optimal in the sense of finding the "best" use of time, money, and skill sets. But what do I know? If you really do want perfection and believe there is hope for it without undue cost and trouble, then I think the use of hysteresis is one of your best, cheapest approaches. Which may be a reason why you see two posts offering it. – jonk May 14 '17 at 18:58
  • @jonk: I should edit the question and provide a more comprehensive description of all signals, but the core issue for me is that input on one channel shouldn't trigger the other. The channel receiving input (R1=120k) should trigger with an input around 25V, and it does. The channel with the spurious trigger (R1=20k) is designed to trigger with an input above ~6V. That's a huge amount of noise here, more than what I believe hysteresis can correct for. – jmr May 14 '17 at 19:08
  • @jmr You are dealing with rather high voltage swing rates ($\frac{\textrm{d}V}{\textrm{d}t}$) and these will couple easily through even *tiny* capacitances and may be able to bypass the circuit to affect your input pins directly. You may need to apply active-ground "guard rings" for the I/O pins. Another might be to include "beads" appropriately in the hysteresis circuit, too, to deal with BJT capacitances. I'm just a hobbyist though and perhaps a trained expert can add other thoughts to this. Yes. You need to add more information, I suspect. – jonk May 14 '17 at 19:53
  • @jmr But I actually do think that the circuit I provided may very well "fix" what you are seeing right now. You should give it a shot and see. – jonk May 14 '17 at 20:03
  • You have several volts of overshoot on your 10k open-collector line. And pulse coupling at random times are their other devices switching in your system? Is this built on a breadboard? – sstobbe May 14 '17 at 22:18

3 Answers3

4

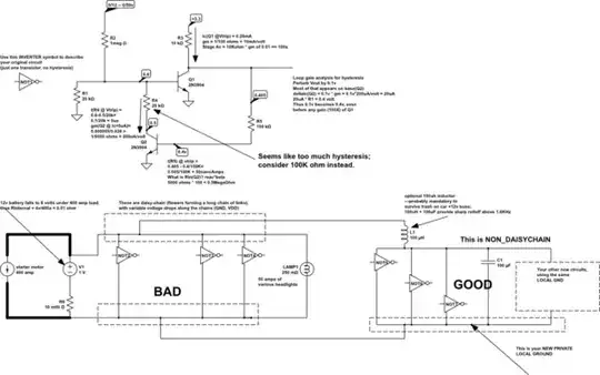
Looking at your scope display, I think adding hysteresis is a very good idea. It should help, as analogsystemsrf suggested. He also suggested a decoupling capacitor for the \$3.3\:\textrm{V}\$ rail. I think that makes sense, too. Worth doing. That said, I do have a minor problem with precisely how he set things up.

The injector is basically (as I understand it) a coil (with a little inherent resistance to it) that is switched by a Darlington, whose emitter goes through a small current-detection resistor to ground. I gather it isn't uncommon to also have a zener across the collector to ground, with a value somewhere around 36-39 V (or more.) (This doesn't mean you can't see very high spikes, though.)

This means I'd probably want to trigger solidly when the voltage rises above around \$32-35\:\textrm{V}\$ and also solidly the other way when the voltage falls below around \$15-16\:\textrm{V}\$. The way I'd want to achieve this, keeping your thoughts about a \$1\:\textrm{M}\Omega\$ input resistor, is to set the two hysteresis lines at \$34\:\mu\textrm{A}\$ (rising-on) and \$15\:\mu\textrm{A}\$ (falling-off.)

schematic

simulate this circuit – Schematic created using CircuitLab

Any small signal NPN BJT with a beta over 140 or so should work fine. 2N3904, PN2222A, etc.

I recommend you try out analogsystemsrf design, first. If that works for you, use it and save yourself a resistor. Either way, don't forget to apply the bypass cap.


The basic idea in the above circuit is pretty easy. Both BJT circuits are "balanced" (same resistance pulling their bases upward, balanced to the degree that the resistor values and BJTs are the same.) Either one of them might power up as controlling the other (a BJT collector is able to turn off the opposing BJT -- but only if the opposing BJT isn't turning it off in return.) Which one it is isn't predictable, without the addition of \$R_1\$ to the circuit. \$R_1\$ imbalances this circuit and ensures that \$Q_1\$ powers up as off, which allows \$Q_2\$ to power up as on.

Now, the node at \$Q_1\$'s base will be around \$670\left[\pm 20\right]\:\textrm{mV}\$ when \$Q_1\$ is on and it will have to be at or well below \$600\:\textrm{mV}\$ when off (more than a factor of 10 change in collector current.) There's not much of a difference between that pair of values, when compared with your "signal" which exceeds \$40\:\textrm{V}\$. So we can easily compute a current supplied by \$R_2\$. It will be about \$\frac{V_Z - 0.5\:\textrm{V}}{R_2}\$, which is about \$12\:\mu\textrm{A}\$ when \$V_Z\approx 12.4\:\textrm{V}\$ and is \$\ge 40\:\mu\textrm{A}\$ when \$V_Z\ge 40\:\textrm{V}\$.

Note that using \$R_3=R_4=150\:\textrm{k}\Omega\$ means that with a \$+3.3\:\textrm{V}\$ power supply rail you will see about \$\frac{3.3\:\textrm{V}-0.5\:\textrm{V}}{R_3+R_5}\approx 18\mu\textrm{A}\$.

If \$Q_1\$ is being held off by \$Q_2\$, then you will have approximately \$R_1\vert\vert R_3\approx 19.2\:\textrm{k}\Omega\$ pulling downward on its base. It will take a current of about \$34-36\:\mu\textrm{A}\$ to drive that to the required to the point where \$Q_1\$ is on. This is near my goal of about \$40\:\mu\textrm{A}\$. Certainly close enough for a circuit like this.

If \$Q_1\$ is instead on, then there is already \$18\:\mu\textrm{A}\$ arriving through \$R_3\$ and \$R_5\$, which adds to any current arriving through \$R_2\$. The voltage will go below \$600\:\textrm{mV}\$ and start the process that will move it rapidly below \$500\:\textrm{mV}\$, when the current through \$R_2\$ falls under about \$12\:\mu\textrm{A}\$ (for a combined \$30\:\mu\textrm{A}\$ through the Thevenin impedance of \$19.2\:\textrm{k}\Omega\$.)

So that's a very simple approach to this. It does not tell you how to come up with the values for \$R_3\$ and \$R_5\$ in the first place. But trial and error would move you rapidly towards the right values, anyway. I use a closed equation for doing this, fed by a variety of BJT parameter statistics. But that's just for robustness. For a simple design, the above details provide enough for considering one's own design.

\$R_5\$ and \$R_6\$ do affect the calculations, of course. But mostly they are just "pull-ups" for your needs. I usually just specify them to the algorithm.

jonk
  • 77,876
  • 6
  • 77
  • 188
  • Thanks for this. I searched for tutorials on how to calculate component values for transistor-based hysteresis, but failed. Can you explain how you selected your resistor values? Also, although I agree that hysteresis would help my overall objective of increasing noise immunity, I still don't see how it'd solve the current issue. Are you saying that the decoupler cap would fix the issue? I'm sure it can only help, but I fail to see what's currently going on - and how the cap would fix it. As you can guess, I really like to understand the core issue before attempting a fix :-) – jmr May 14 '17 at 18:58
  • @jmr As I just wrote, I can't suggest a perfect solution. Only an approach that I think *improves* on the current one you show in your question. Hysteresis is pretty easy, conceptually. It's kind of like a see-saw, where a weight exists at the fulcrum that will slide "downhill" adding more weight to the side that is already moving downward. It then takes "more pushing effort" to overcome that and cause the other side to move down. – jonk May 14 '17 at 19:02
  • Yes. I understand the concept, just not the math behind it. – jmr May 14 '17 at 19:10
  • @jmr The math I applied involves using 3% and 97% as boundaries for the linear transition calculation and a bunch of statistical details about beta variation and other factors. I wrote a program to handle that for me. BJTs are somewhat tricky to balance out, which is a reason why opamps and/or comparator ICs are preferred. Much more predictable. But more expensive and more boutique. However, I can provide a grossly simplified perspective and I'll add that to my writing. – jonk May 14 '17 at 19:23
  • 1
    Much appreciated. Thank you. I just found that Wikipedia talks about this configuration - they call it a collector-base coupled Schmitt trigger. I'm still reading. – jmr May 14 '17 at 19:36
  • @jmr yeah. That one looks about right. It's missing the pull-down, from what I saw. But otherwise similar. I've added my design thoughts for you to examine. – jonk May 14 '17 at 19:45
  • I just read your update. I understand. Thanks for explaining it in details. – jmr May 15 '17 at 03:28
  • @jmr Are you directly wiring from your injectors onto that DB25-G terminal board and then, from there, just running all those wires, pinched and bunched up (with a zip-tie), before it ever reaches the two channels' worth of high impedance conditioning circuits? – jonk May 15 '17 at 04:38
  • @jmr First thing I want you to do is to just wire up a $10:\textrm{k}\Omega$ resistor from injector to vehicle ground. No micro. No ribbon cable. No DB25-G terminal board. Just resistors from injector to ground. That's all. If the engine still runs fine (it should) then lots of problems go away with lowering the input impedance. That flyback coil voltage already almost certainly has a zener to ground, anyway. I can't imagine the resistor being a problem. But worth testing to be sure. – jonk May 15 '17 at 04:40
  • although the PCB boards #1, #2 and #3 have been used in the vehicle in the past, the new board #4 hasn't left the workbench yet. It won't go to the vehicle until bench tests have passed, and they haven't yet. At this time, my signal source is a bench power supply. – jmr May 15 '17 at 05:06
  • @jmr Did you disclose the bench source setup and signal output? I must have missed it for all the writing. (I looked up the LM1949 for an example of what an injector circuit looks like, by the way.) – jonk May 15 '17 at 05:19
  • I'll definitely read its datasheet at some point. The bench power supply is set at a fixed 30V DC, ground connected to the circuit ground. Positive side: I just tap the appropriate pin on the DB25. The bouncing creates the weird input pattern seen in the 2nd scope screenshot (I voluntarily picked a "bad" one, some were very clean). – jmr May 15 '17 at 05:45
  • If you don't mind, could you simulate again your hysteresis circuit, but with R1=120k instead of 22k? What values do you get for R3/R4 and R5/R6? Is C1 a computed value, or a standard one? – jmr May 15 '17 at 05:52
  • @jmr It would make no sense to set $R_1=120:\textrm{k}\Omega$. Not without massive changes. Perhaps I didn't write enough in my description? Imagine what happens when $40:\mu\textrm{A}$ arrives via $R_2$? What do you imagine the base voltage to be? (Hopefully you should see the problem.) Or did you mean to change the 1M resistor? – jonk May 15 '17 at 06:01
  • See the section called "another edit" in the original question (currently at the very end, until I add another section). It's for that circuit, which never sees over 14V. Unrelated to the issue at hand, but when I'll add hysteresis, I'll add it to all circuits that would benefit having it. – jmr May 15 '17 at 06:18
  • @jmr What are the voltage thresholds you want, then? As wide as 2V and 12V? Or 4V and 10V? Or what? I can't tell what you're asking to achieve. You should probably post new questions. – jonk May 15 '17 at 06:45
  • You're right, this is off-topic. Let's forget it. – jmr May 15 '17 at 08:18
3

Add 100uF on your 3.3V rail. Those circuits should not be interacting, unless their ground is daisy-chained.

AND----Add 20% hysteresis

schematic

simulate this circuit – Schematic created using CircuitLab

Please note, after some mental modeling of trip points in the hysteresis, I've increased the R4 from 20k to 100k as a suggestion. No sims were run.

analogsystemsrf
  • 34,253
  • 2
  • 19
  • 48
  • Thanks for your reply. The nearest decoupling cap is indeed far away, and the ground is suspect - I see a lot more noise on it that I'd like during transitions, but I'm also starting to wonder how much the scope probes interfere with the circuit. Could you provide a bit of theory on what daisy-chained grounds are, how to avoid them, and how they can caused the kind of issue I'm seeing? – jmr May 14 '17 at 06:23
  • Your scope probe are 10pf -- 20pF (if 10x) capacitors; if the GND lead is clipped to a trash "gnd", then the probe 10/20pF injects trash into the bases of your transistors. Regarding single-point-gnd, in the right bottom of diagram, notice the config prevents any outside circuit using that private-gnd for its own purposes. – analogsystemsrf May 14 '17 at 22:12
  • Fundamental issue is the HIGH GAIN of that single-transistor. Max gain of grounded-emitter stage is Vdd/0.026 = 3.3v/0.026 = 125X. Thus 1milliVolt of trash on the base becomes 1mV * 125 = 125mV on the collector. 10mV of trash becomes 1,250 milliVolts, which has ruined any noise margin on the MCU input. Thus hysteresis is needed. – analogsystemsrf May 15 '17 at 01:24
  • Thanks a lot for your explanations. Please see my additions to the original question. – jmr May 15 '17 at 02:20
  • The one-transistor circuit has gain of 125X (41dB). At "threshold", where the transistor begins to turn off, assuming 300uA collector current, the transistor only needs 3uA of base current. A 1pF capacitor coupling 10 volts in 10 nanoseconds will inject 1,000uA of current; that 1,000uA is 333X the needed base current, and easily upsets the transistor's voltages. I wonder if you need to shield these 1-transistor amplifiers from Efield switching trash. And from magnetic fields? – analogsystemsrf May 15 '17 at 08:05
  • Sorry, but I'm not 100% following you. Where would you place that parasitic capacitor on the schematics? On Vbe? In this case, it can't charge above 0.7V? – jmr May 15 '17 at 08:17
  • I was recognizing the very small currents used by your one-transistor circuit, and the very small amount of charge that will upset the circuit. Keeping fast-changing wires well away from that one-transistor is a key step. One femtoFarad, or 10^-15 Farad, is 1mm by 1mm piece of metal located 100mm away from your circuit {using parallel-plate Cap model). One volt per nanosecond across 1femtoFarad will inject 1uA into your circuit. – analogsystemsrf May 17 '17 at 04:23
2

This response is in respect to cross-talk.

With no filter capacitor on the input it doesn't take much charge to turn on a 2n3904 or similar class jellybeans with an \$f_t\$ of 200 MHz - 400 MHz.

To pull down a 10k pull-up on a 3V3 supply is 330 uA.

The depletion capacitance across vbe is approximately 11 pF. The diffusion capacitance due to conduction is $$ C_{be,j} = g_m \tau_f $$ which for your case is $$ C_{be,j} = \dfrac{330 \text{ uA}}{26 \text{ mV}} 350 \text{ ps} = 4.4 \text{ pF} $$

So in total during conduction \$ C_{be}\$ is 15 pF. To charge a 15 pF cap to 0.7 volts in an environment with 50 volts swings doesn't take much stray capacitance. 200 fF of stray capacitance from a 50 V swing injected into Q1 would be enough to cause it to fully conduct.

Your ribbon cable, I'm going to guess has 10 pF of stray capacitance between conductors, plenty to trigger an adjacent channel.

It is also worth noting that a 10 pF cap has an impedance of 1 MegOhm at 16 kHz.

sstobbe
  • 2,992
  • 1
  • 11
  • 12