I can't quite tell if you are asking how to run a latching relay with non-momentary switches, or how to unlatch a relay when the power goes off.
I'm thinking the latter, so something like this will work.
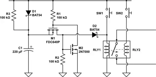
C1 will initially charge up to diode drop D1 below your supply rail, then slowly continue to full rail through R3 and will stay charged as long as the circuit is powered. P-Channel MOSFET M1 will normally be off since the gate voltage will be higher than the drain. R2 will pull the gate of M2 low keeping it off also.
When power is lost, C1 will not discharge since D1 is blocking it, however the rail falling will pull the gate of M1 lower. At some point it will fall far enough to turn on M1. The voltage stored on C1 is then applied to R2 and the gate of M2. M2 will then turn on and pull the gate of M1 even lower, latching it on.
At that point current will flow through D2 energising the reset coil of the relay. C1 will continue to discharge through the relay until the voltage drops low enough that M2 turns off again.

simulate this circuit – Schematic created using CircuitLab
The size of C1 needs to be chosen such that sufficient current is established in the relay for long enough to ensure it returns to the reset position, plus some tolerance time.
The MOSFETS shown should operate successfully with a 5V rail. Low Vto and Ron devices are required.
The shown circuit assumes the rail sensing resistor R1 is tied to the system rail. However, performance can be improved by connecting the top of R1 back to some point before the rails voltage regulator and storage capacitors. The voltage at the top of R1 will then drop faster than the indicated power rail making this circuit operate sooner. That change would also allow you to discharge whatever other capacitors are on the power rail through the relay. Using this latter method, it may be possible to eliminate the need for D1 and R3.
ADDITION
If you want to use toggle switches instead of momentary I suggest you replace SW1 and SW2 in the circuit above with something like the circuit below.
Closing the switch pulls the gate of the MOSFET low through the capacitor which turns it on till the capacitor charges up through R1. Clicking the switch the other way releases the gate and discharges the capacitor through R2. C1 and R1 need to be chosen to keep the MOSFET turned on long enough for the relay to activate.

simulate this circuit