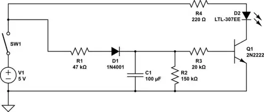
I'm trying to build a circuit with the following properties:
- When a switch (SW1) is pressed continuously, it should supply a particular load with 5V (modeled as R4 and LED D2) after about 20sec
- When this switch is released, to preserve battery it should not draw any power
After looking at schematics on the internet I've tried the following circuit, unfortunately without any luck.
I've tried simulating with LTSpice, it seems no matter how I change the values the NPN tranistor doesn't want to turn on.
My circuit is probably seriously flawed, could anyone push me in the right direction?

simulate this circuit – Schematic created using CircuitLab

ic=0to the capacitor, or made the sourcepulse 0 5 0 1m. You can also try addingstartuporuicto the simulation commands. It's true, though, that the turn on is very slow and unreliable, but that can be changed throughR2, for example (as in Finbarr's answer). – a concerned citizen May 11 '17 at 06:22