0

I would like to request a circuit where a 500 ms pulse is sent to one rail when 12 volt power is supplied and another 500 ms pulse is sent to a different rail when power is turned off. 555 is the way to go but struggling with sending pulses to two different controllers.

So for power on pulse, I guess I do not need a 555. Here is what I have for this: enter image description here

Also, i intend to use a transistor at output so the memory recall will have a short during the pulse, just like button press. Should give me a half second pulse.

Searching for power-off pulse now. I guess a cap that holds some charge, enough to generate a pulse after power is cut down.

Max
  • 11
  • 2
  • 1
    What's a 'rail'? Why is having to send pulses to two different controllers a problem? What have you come up with so far? – Bruce Abbott May 06 '17 at 06:53
  • I meant to say that I want to send power on pulse to one controller and power off pulse to another controller. – Max May 07 '17 at 20:56
  • So 'rail' = controller - got it. You still haven't explained why you are 'struggling' with sending pulses to two different controllers. – Bruce Abbott May 07 '17 at 21:01
  • I do not have a design you for this yet. The circuit use is automotive. I want to hook up this circuit to my car seat memory buttons. Memory three will be set to seat farthest back position that I want to trigger with power off pulse so when I turn the car off the driver seat slides back to the set position on would trigger memory one position. I saw the power on pulse circuit here and thought a 555 circuit would be ideal for my project if power off pulse could be incorporated within that same circuit – Max May 07 '17 at 21:30
  • Where will the timer get power from when the car ignition is turned off? How do you intend to interface to the seat buttons? Is this the 555 circuit you saw? https://electronics.stackexchange.com/questions/245753/generating-a-delayed-pulse-with-one-555-timer-upon-powering-up-the-circuit – Bruce Abbott May 08 '17 at 00:15
  • I am thinking a capacitor large enough to hold a little charge to generate pulse at power off should do. I intend to splice wires behind the memory recall buttons to send the pulses. – Max May 10 '17 at 07:18
  • What is the output current needed (source or sink)? This determines how large a hold-up cap you need for the power-off pulse. Is an open-collector switching to GND ok for the output? – AnalogKid Sep 01 '19 at 15:18

1 Answers1

1

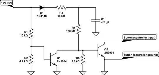
You need to generate a signal that activates for 500ms when power goes off, and something to keep your circuit powered during this time. These two functions could be combined in a circuit that looks something like this:-

schematic

simulate this circuit – Schematic created using CircuitLab

When power is ON Q1 is turned on through R1, keeping Q2 off. When power is turned OFF C1 holds the voltage up (D1 preventing it from discharging into the power supply) while Q1 turns off allowing Q2 to turn on through R4. C1 then discharges slowly through R4 until Q2 turns off again.

R2 and R5 make Q1 and Q2 turn on/off at higher voltage for better defined switching points. R3 slows down the voltage rise on C1 when power applied to make sure Q1 turns on before Q2 is able to.

To avoid unwanted and possibly damaging ground loop currents you should connect your circuit's ground to the seat controller ground only, which hopefully is on one side of the button. If the button is not grounded then you may have to use some other method of shorting across it (eg. analog switch or opto-coupler).

Bruce Abbott
  • 56,322
  • 1
  • 48
  • 93
  • This makes sense. I believe their wont be a ground on the buttons as the switches only complete the circuit allowing the current to flow to the memory module, location unknown, that in turn would move the seat position. I think if I can locate memory module I will have easy access to recommended ground. – Max May 12 '17 at 04:25