I am using sim800c gsm module.
It is showing some weird problems that am not able to figure out.
The at commands are working fine.
The problem is that, the module stops working after inserting the sim card. After the power button is pressed, it gives the following messages:
RDY, +CFUN: 1, +CPIN: READY, Call Ready. After this, the module stops working, the led stops blinking. If i don't insert sim card this won't happen.
The power supply is proper 4.1 v 3A, even i tested with 4V battery there also it shows the same problem. So I don't think this is power supply problem.
I tried with different sim cards and got the same result.
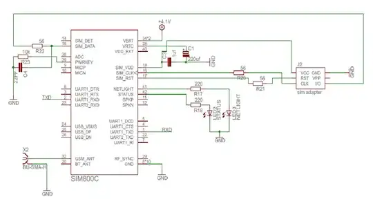
this is the circuit diagram