It sounds like you don't need to modulate the Peltier voltage very quickly. Think of a H bridge with each bottom leg being a switching power supply. That probably sounds a lot more complicated than it is. It's actually quite easy to control. You switch on one of the top switches depending on what polarity you want, then you PWM the opposite bottom switche for the drive level you want. Something slow like a Peltier isn't going to care if you take a whole millisecond or more to switch things at the polarity crossover.
Here is a snippet from the schematic of a real commercial product where I had to do something similar:

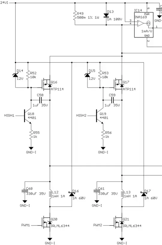
In this case I needed to control the voltage across two electrodes in electrolyte. The electrode specs were up ±24 V at up to 500 mA, but the concept is the same.
Q16 and Q17 are the high side switches of the H bridge. These are switched infrequently, and the current is arranged to be off during that time. In this case it was acceptable to take a few 100 ms to switch, so there was absolutely no need to try to switch the gates quickly. In fact, C58 and C59 deliberately slow down the switching to roughly constant current drive. This allowed for filtering the voltage to the electrodes with C60 and C61, but avoiding large current spikes when the polarity changed.
One side of the electrodes is always held at the supply voltage. The other side is then variably pulled down according to the PWM duty cycle applied to the opposite low side switch. These are Q20 and Q21. L12 and L13 filter the current pulses. Another way to think of this is that the low side switches are really switching power supplies. For the left leg, Q20 is the switch, L12 the inductor, D16 the diode, and C60 the output capacitor.
One advantage of using switching is that the result is efficient and therefore there is little heat to deal with. Q20 and Q21 are in small SOT-23 packages. You'll need something more beefy for your 12 A, but the concept is the same.
The two lines going off to the right near the bottom connect directly to the two electrodes, which would be the Peltier connections in your case.
The stuff at top is part of a high side current sensor. R49 is the sense resistor, and IC14 converts the differential voltage across R49 to a ground-referenced signal that eventually goes into the A/D of the microcontroller that produces the PWM pulses. Note that the flyback current of the inductors that goes thru the diodes D16 and D17 go all the way back to the top supply above the current sensor. Since the flyback current is also experienced by the load, it needs to flow thru the current sensor to get a reading of the true load current. The high side gate drive current does not go thru the load, so it's power is taken from above the current sensor.
The H bridge control signals HIGH1, HIGH2, PWM1, and PWM2 are directly from the microcontroller. In your case you probably can't get away with that for the low side switches since you need much higher current capability. FETs with that capability will need higher gate drive voltage, so you'll probably end up with a FET driver in front of each low side gate.