My application has a small device, which draws about a watt, and is powered through a small dynamo, backed by a battery:
The dynamo generates 33 volts at maximum speed, close to L6902's max input voltage, and I can draw up to 800 mA from it.
A small micro is dedicated to observing the charge levels and commanding the DC-DC converter. The MCU tweaks the output current limiter of the L6902, the idea being that at low speeds less energy should be harvested - the MCU keeps the generator current roughly constant across the speed range.
The problem is that I cannot generate electricity at low rotation speeds, where the dynamo would supply < 8V, below the minimum input voltage of the L6902. Analysis suggests that the prime mover can in fact spend significant time at those lower speeds, where the dynamo will freewheel and the electronics would run off the battery only.
I'm thinking of ways to harvest at least a small amount of power at those lower speeds. One way would be to replace the current step-down converter with a SEPIC one. However, from what I've read, these are notoriously tricky to get right in terms of PCB layout, and usually take up lots of components and board area. Besides that, a SEPIC converter sporting such a wide voltage range (say 2-36 volts) is probably a very unwieldy one.
On the other hand, if I throw in some step-up conversion before the step-down regulator, a lot of shortcuts can be taken: like not using a dedicated chip at all!
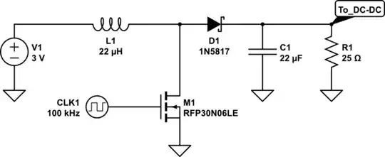
I can easily wire a PWM output of the MCU to command a MOSFET for a crude boost converter. When I simulate the following schematic, I see that I can boost 3V to 10V at 400 mA output; there's some ripple in the 10V output, but the L6902 shouldn't care.

simulate this circuit – Schematic created using CircuitLab
The MCU will observe the dynamo voltage and adjust the duty cycle in attempt to keep the output at only approximately 10 volts.
I'm new to DC-DC converter design so I'm pondering on the workability of this idea, as there may be caveats I'm unaware of. Particular points I wonder about:
- Switching frequency. I'm thinking of experimenting in the 100-300 kHz range, measuring what's most efficient.
- Inductor parameters. I'll probably use the same as the recommended in the L6902 datasheet, which is 22µH, 180mOhm, 800 mA max.
- MOSFET gate drive. I guess a MOSFET driver is a must?
- What to do at fast motor speeds. I can probably just leave the MOSFET off, I will be getting Vout = Vin - Vdiode for the step-up part (of course, there would be resistive losses in the inductor, but those will be trivial at the low currents I'll need). Is this a reasonable thing to do, or should I design a bypass around the step-up part completely when the dynamo voltage is > 8V?
In the end, the question boils down to - whether I should really be scared of SEPIC or not? I can change the dynamo for a lower-voltage one and use a SEPIC IC; nothing in this design is set in stone.

