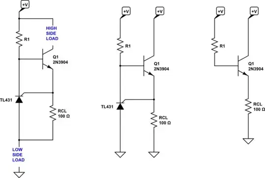
I am trying to get this well known circuit
[
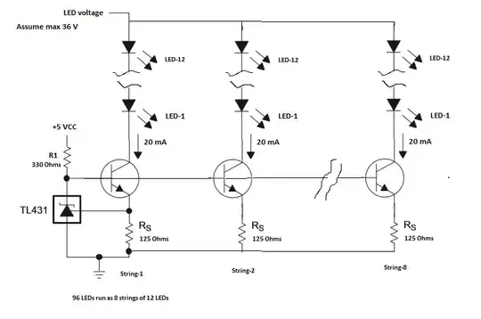
work inserted in a series of 69 LEDs to protect them according to this specification. Transistor is 2N2222, hfe=18 according to multimeter. The free-running current is 19mA and I use Rcl=100R to limit Iout to 25mA. Calculating R1 is uneasy, so I made the following tests.
R1=470Ω V1=0.1 I1=0.2mA Vi=1.9 VB=1.8 VE=1.09 ICL=10,9 mA
VBE=1.8-1.09=0.71V VCE=0.81
R1=2.2kΩ V1=0.5 I1=0.2mA Vi=3.0 VB=2.5 VE=1.8 ICL=18.0 mA
VBE=2.5-1.8=0.7V VCE=1.2
R1=10kΩ V1=1.85 I1=0.18mA Vi=4.38 VB=2.53 VE=1.85 ICL=18.5 mA
VBE=2.53-1.85=0.7V VCE=2.53
My main concern is that 7.4 and 9.1 say:
more than 1mA (Imin(max)) must be supplied in to the cathode pin. Under this condition, feedback can be applied from the Cathode and Ref pins to create a replica of the internal reference voltage.
OK, OK, but how do I supply the 1 mA that seems to be required for correct operation? I see no minimum Vi spec and the TL431 seems to increase its resistance as I lower R1.
Another concern is that rather much less that 19mA flows in RCL.
What does a constant VBE=0.7V mean? Perfectly conducting?
And, BTW, how does the TL431 in the off (<2.5V) state know what VB=VK=to output?
Update: thanks for your answers and you want more detail. I have bought 5730 LEDs corn cob lamps. They are cleverly very simple: Basically: mains, dephasing cap, MB6S rectifier, smoothing cap, LED chain. Cap's cos φ aka power factor determines the voltage at the LED chain. Some lamp models use pairs of parallel LEDs like 2×36. My 95 and 36 LED models are OK. But the 69 (or 2×36) LED ones constantly failed in some homes of this country. I replaced burned LEDs with a 220kΩ resistor but more LEDs burned. I suspected over-voltage peaks and that current limiting is something to try. So, I wired data sheet's fig 38 in a delicious layout on a 2×5 holes veroboard. Component wires folded and 3 solder points, no need for soldering pads. I can tuck it inside a E25 lamp socket well immobile at the end of a hard wire. But the value of R1 is not clear and I found no simple howto on the Web.
Just random remarks here and there plus 7.1-7.4's "no Vi minimum".
So, the best was to try R1 values and that took me here, thanks for your answers. So, Fig 38 "limiter" should be called instead "Vi≥5 current limiter" which is not my case. Your advice: use fig 39 with a separate 5V Vi. Unfortunately, the lamp PCB provides no 5V (and forces LEDs on - ground side).
So, I want a low Ik at 1 mA. I finally figured that I can add some 100 Ω resistor between collector and + source. Then, relative to negative ground, Vi will be higher. What do you think of that? I will try when I'll have time and probably come back here.



