2

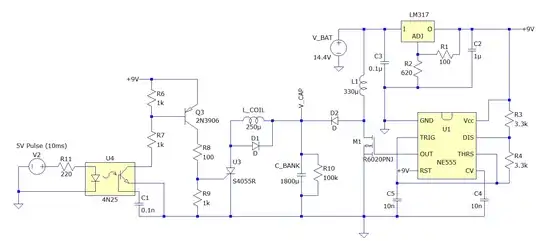
enter image description here I am building a coil gun. Above is the complete schematic of the voltage boost circuit plus the trigger circuit.

Not shown in the schematic, there is a push button switch between the regulated +9V and the Vcc of the 555. When the switch is pressed, the capacitor bank begins charging.

On the other side, I have a microcontroller supplying a 5V pulse to a 4N25 optocoupler. The microcontroller ground is isolated from the ground of the coil gun circuit. When triggered, Q3's base is pulled towards ground which supplies current to the gate of the SCR, turning it on. D1 is used as a flyback diode to prevent reverse charging of the capacitor bank when the SCR turns off.

An important point: before firing, I disconnect the charging circuit from the capacitor bank to prevent the battery from discharging through the SCR.

My Problem

I run into trouble when I charge the capacitor bank with the coil and trigger circuit connected. The gate of the SCR is triggered immediately, causing everything to heat up quite fast.

I have the boost converter circuit soldered onto a piece of protoboard, but the triggering side of the circuit is breadboarded. The wire running to the gate of the SCR is about 6" long. I know there is a lot of EMI generated by the boost converter, but I'm not sure if that's the issue or something stupid I'm doing.

What I Have Tried

  1. I've tried adding a shunt capacitor between the gate and cathode of the SCR. Did not work.
  2. I've tried reducing the SCR gate-cathode resistance. Did not work.
  3. Even with the SCR gate grounded, the circuit still triggers. Does this mean that I am forward-voltage or dv/dt triggering the SCR?

Update

Doesn't look like I'm getting many responses on this, but I'd like to update that I solved the issue by removing the triggering mechanisms from the breadboard and soldering them onto the PCB. I also shortened all the wires significantly and added a 10uF capacitor across the gate and cathode of the SCR. This seems to have solved the issue for now...

dgreenheck
  • 343
  • 3
  • 15
  • With the SCR gate tied to ground & charging the capacitors, what's the voltage of the node between R8 & R9? – TLW Jan 20 '17 at 02:53
  • 1
    What value shunt cap did you try between gate and cathode of the scr ? – Autistic Jan 20 '17 at 10:44
  • @TLW I'm assuming you mean disconnect the SCR gate and ground it then measure the node. My oscilloscope shows very large voltage spikes. Though I'm not sure how much is just pickup from the probes. – dgreenheck Jan 20 '17 at 19:28
  • @Autistic I've tried all kinds of values, from 1nF to 10uF. They reduce the noise a little but I still can see huge voltage spikes. – dgreenheck Jan 20 '17 at 19:29
  • @dgreenheck - great, now you've got a place to start. How far "back" along the circuit do you see the spikes? Do you see them on the other side of R8? At the 9V in? (Hopefully not...) At the other wise of R7? – TLW Jan 21 '17 at 01:25

1 Answers1

1

It's likely that the dI/dt of charging the capacitor was self-commutating the SCR, it happens. The solution is typically an RC snubber circuit across the SCR, I don't see one in your diagram, but that's what you essentially did by adding the cap. I would have put a little resistance in series with it though.

JRaef
  • 3,645
  • 12
  • 12