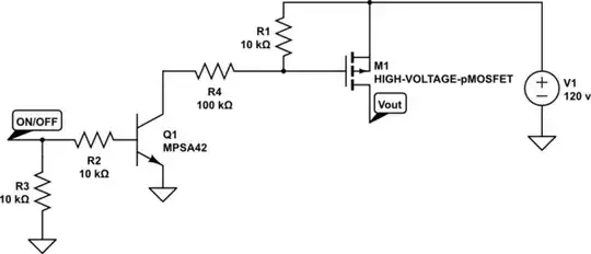
I'm a novice in electronics and my friend sent me this circuit diagram:

As requested, I simulated it online and found an interesting result: the MOSFET passes around 130 mA but also drops around 100 V. This means in real life the MOSFET would probably explode by the amount of power going in unless it had a big heat sink. The voltage across R1 is about 12 V. Why is it that a MOSFET could conduct a considerable amount of current but also have a large voltage drop? I thought when they were saturated the transistor behaves like a low-value resistor and a reversed diode when turned off.


