I've read some very good answers on this subject in questions such as this one and also here.
I'm just a hobbyist designing a very simple PCB, however I still have a few questions about how best to layout the decoupling capacitors on my PCB. It's primarily for WS2811 chips which are LED drivers. I'm using 0805 sized capacitors as I'm not short of space. I could even put the caps on the underside of the board if necessary.
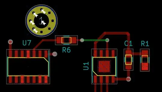
Currently my design stands at this:
The top layer is VCC and the bottom layer is GND. The VCC and GND pins are on different sides of the chip (U1). Currently I've run the data signal (maximum 2MHz) to layer 2 and back. This probably isn't the best way to do it?
Is it even necessary for the GND of the decoupling capacitor to be connected to the same via as the GND of the chip?
