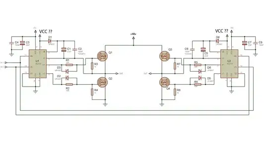
The circuit above is used to drive a 48v motor as shown. I am using:
- IRF3205 MOSFETs (datasheet)
- IR2110 High and Low side driver (datasheet)
- 22uF bootstrap capacitor for PWM frequency of 30 KHz.
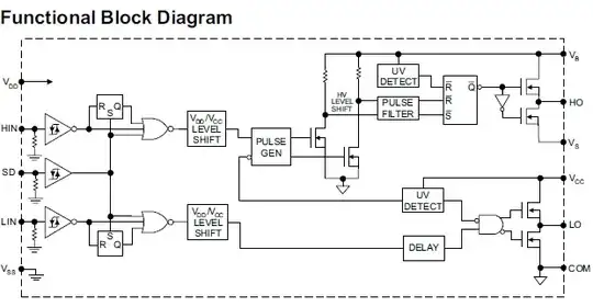
I managed to find online and here on the website the meaning of bootstrap circuitry and how it provides the extra voltage to overcome the high side MOSFET source voltage. The problem I am facing is the choice of a suitable Vcc value.
I am running the motor on 4 sealed Lead-acid 12V 12Ah batteries in series for a total of 48v. The data sheet of the IR2110 shows a maximum value for Vcc =25 V and I see this makes sense as the maximum voltage that the IRF3205's low side Gate can take= 20V with respect to the Source.
If I choose Vcc= 25V, which I think will already blow up the low side MOSFET's gate, then on the high side I will get total of 50V minus the voltage drop across the bootstrap diode, since the capacitors will be charged with 25V and we have Vcc=25V giving a total of 50V. This is not sufficient to turn on the Gate of the high side MOSFET since its Source will have 48V so Vgs=50-48=2V
How can I achieve a Vgs>=8V with the restriction of Vcc given that I can't use an external supply other than my four 12v sealed Lead acid batteries that are in series?


