1

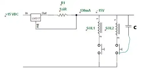
An unusual problem came up that requires a substantial dip in current when the load is increased. The solenoids hold the bass audio contacts closed on a Hammond H-100 Series. The feature is called "String Bass".

Here's how it supposed to work: One pedal is depressed--then released, its corresponding solenoid is held in by a holding contact. When a second pedal is depressed, the current is divided and the first solenoid drops out due to insufficient holding current. The second pedal doesn't care since it is manually held with the foot, and consumes the full 130mA once the preceding solenoid drops.

Problem: 1/2 of the constant current is enough to hold some solenoids in due to manufacturing tolerances. The need is to have the current momentarily (~30ms) dip substantially below the 65mA to insure dropout of the pedal that had been released.

Hammond accomplished this with many transistors (some Ge), two zeners, one diode, two adjustment pots, and several resistors. Rebuilding the original scheme (that burned out) is not insurmountable, but undesirable.

Holding contacts and diode clamps not shown.

Any ideas or alternative approaches appreciated. enter image description here

ITPhoenix
  • 145
  • 1
  • 9
  • Maybe a microcontroller to monitor a current-sense resistor and pulse the LM317 for 30ms if the current spikes? I assume that if there were an easy discrete solution, Hammond would have used it. – Ken Shirriff Dec 17 '16 at 16:19
  • Are the two pedals combined in one unit or are they two separate pedals which can be optionally connected? – Andrew Morton Dec 17 '16 at 17:16
  • @Andrew Morton. The bass clavier is a 25 pedal, one piece set that is easily removable from the contact assembly box. The 25 contact stacks (like reeds) and the bus bars that traverse them are in one box. Everything is fixed. The switches shown in my schematic show just 2 of them. Many images on the net. A B, C, D, and E models are similar. Search "Hammond bass pedals". – ITPhoenix Dec 17 '16 at 19:22
  • @KenShirriff. I like the micro idea. In fact all the new organs probably use them for control, or maybe on the special proprietary chips. An H-100 if manufactured the same way today would cost over $20,000 plus shipping. In my case, I'm looking for something simple, or else I'll gamble with the original monstrosity. – ITPhoenix Dec 17 '16 at 19:26
  • You have not shown the "holding contact", but if you put a resistor in series with each hold contact, you can adjust the resistor such that the holding current to be just comfortably above the necessary. Now when a second pedal is pushed, that second circuit is lower impedance and would divert away more than half of the current. – rioraxe Dec 18 '16 at 05:01

5 Answers5

1

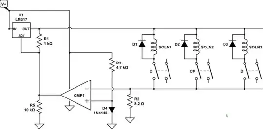
schematic

simulate this circuit – Schematic created using CircuitLab

Figure 1. Modified pedalboard circuit.

My initial thoughts were that if a current sensing resistor, R2, can be added into the switch ground return as shown then you may be able to trigger a comparitor, CMP1. D4 provides a 0.7 V reference and R2 is chosen so that the voltage across it will exceed 0.7 V when two or more solenoids are on.

Since we are now monitoring the current we can change the LM317 configuration to constant voltage rather than constant current. The open collector of the comparitor can then shunt the LM317 voltage divider to drop the voltage to a couple of volts and unlatch the additional solenoids.

A pulse extender or monostable is required on the output of CMP1 (but not shown) to hold the LM317 low until the unpressed solenoids all release. Without this the voltage will probably oscillate.

enter image description here

Figure 2. If low-side current sensing is a problem the LT2940 power and current monitor might provide a solution.

The configuration shown in Figure 2 is monitoring power and multiplies the current and voltage. You don't require that and I guess that the V+ and V- inputs should be held at a constant voltage rather than monitor the load voltage.

enter image description here

Figure 3. Block schematic.

The LT2940 has two complimentary comparitor outputs which may save an inverter stage in your application.

Transistor
  • 175,532
  • 13
  • 190
  • 404
0

Add a capacitance such that the parallel LC creates a resonance. If there is resonance, current will flow in that direction for a good amount of time.

enter image description here

That blue line is a movable wire. I'm not sure if this will work but it might..

  • It's good that the wire is moveable. I have not fully processed this idea, but where it is now would just be across the entire parallel string of 25 rather mismatched coils. Perhaps directly across each solenoid, but then finding the right cap(s) may be quite troublesome. Anyway, we want to steal current away from only one solenoid that is held by its own holding contact. In fact, the Hammond design literally drops voltage to zero for a fraction of a second. – ITPhoenix Dec 17 '16 at 19:41
  • @ITPhoenix When you press that pedal, right before touchdown, the capacitor has 0 charge on it. But after the touchdown, the capacitor is effectively short circuiting its "+" and "-" sides. This will cause to draw a huge amount of current for a couple ms and will kill all solenoids currents for some time. The bigger the capacitor, the better. Also, undear steady conditions, the capacitors won't hold charge because there will be little V difference on your coils (DC current). So when you touch down a capacitor, other caps won't be feeding it, it will be drawing current from the coils. –  Dec 17 '16 at 19:46
0

Try adding a resistor in parallel with each coil to bleed off some of the current that is holding the solenoid on, about 20-30ma should suffice (470 - 750R). This would reduce the half current to 25mA and leave the normal (full current) at 100mA, more than enough to hold.

enter image description here

JIm Dearden
  • 19,036
  • 30
  • 40
  • @Jlm Dearden. This looks promising besides being cheap and easy. The resistances on all the solenoids are within 5% and they all work independently. In fact some of them will drop as desired, but a few of them won't release. I could use a pot to determine the precise resistance for each solenoid just before dropout. One of them that refuses to release seems like a magnetic accelerator gun. Same resistance, same current. – ITPhoenix Dec 17 '16 at 19:34
  • The actual resistances of the solenoids won't tell you which ones will hold and which will dropout. Its down to stiction and magnetic force. I don't think you need to be too precise with the value of the fixed resistor - it just needs to be big enough to keep the solenoid on and small enough to let it drop out. – JIm Dearden Dec 17 '16 at 20:38
  • @Jlm Dearden. Thanks. I meant deriving the resistor value for each solenoid, which I assumed would be necessary. I have to make sure the system is reliable, so I will experiment some. – ITPhoenix Dec 18 '16 at 00:03
  • @Jlm Dearden. The original CC power supply was rebuilt and adjusted. The same problem occurs with sols. 1 and 3, same as before, except 7 offers no problem now. The resistor idea was tried with a 1k 10-turn pot. The problem sols. will drop but refuse to latch, even after several fine adjustments. It appears that the 2 problem sols. have above average magnetic force, since there are no mechanical problems. So it's back to the custom CC power supply with the addition of an adjustable, one-shot, full output dropout. If anyone has any quick solutions, kindly posit at your convenience. – ITPhoenix Jan 04 '17 at 16:14
0

I would suggest a simple current limiting circuit and a capacitor, separate for each solenoid. Capacitor provides initial current. Once it is discharged, the current limiting circuit becomes dominant. And to release you should use logic. This is what is intended for such functions.

  • Thank you for that suggestion. I was hoping to minimize the modifications. The addition of logic would have complicated matters. Today, that is what we use, but back then we lacked the cheap, ubiquitous ICs. I decided to eliminate the feature altogether. No other organ that I know of has this "String Bass" feature. If legato is needed for bass, the player simply gets the other foot ready for the next note. That is how, for example, "Flight of the Bumblebee" is able to be played on the pedals. – ITPhoenix Feb 19 '17 at 19:27
0

So if I understand correctly you want to shunt some current from the supply, briefly when any key closes?

Build a switchable current sink around an NPN transistor, two resistors and two diodes in the usual way, control with a non retriggerable monostable and a comparator monitoring the voltage of the constant current line.

Or implement essentially the same logic with a little 8 pin micro.

Or take a honking great electrolytic with maybe 100 ohms in series and place across each solenoid, crude, dumb and large.

Dan Mills
  • 17,516
  • 1
  • 20
  • 38
  • What is the "usual way" for the current sink? – Mike Jul 01 '17 at 21:24
  • Dan, I decided to eliminate the function and use the tab switch for some future mod. The 30VDC supply can be used to power other things, like effects boxes. The only explanation I have is some solenoid cores were magnetized. I even tried piling on neodymium disc magnets one by one to get the sticky ones to release, but when sufficient counterforce was added, none would pull in. The experience was educational, however. Thank you for your input. – ITPhoenix Jul 01 '17 at 21:31