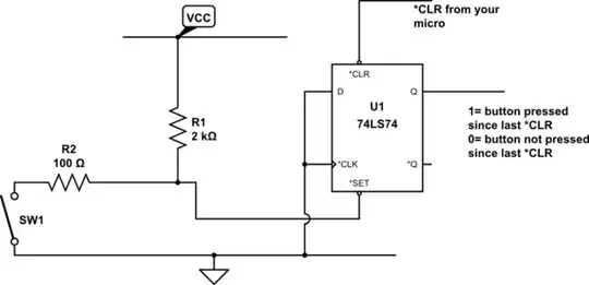
You are making a small mistake.
Your V(il) reading is a maximum, so anything below it is okay, but above might not be seen as a low input.
You can also see that the I(il) input current is negative, which means current comes out.
So your pull-down resistor will need to be lower to guarantee operation.
However, you can also put the switch in the bottom part, since a switch has a very low resistance when pushed, and then put a 1k to 10k pull-up resistor. Because you can see that the minimum input high voltage is only 2V and that the current it draws at a high input is ten times as small.
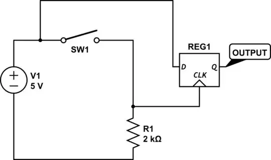
That would look like this:

simulate this circuit – Schematic created using CircuitLab
With 40μA sourced sunk by the clock through your pull-up, the 10k will only lose 0.4V, which gives 4.6V. Very well above the minimum input high voltage.
When you push the switch, that's likely less than 10 Ohms to ground, so with 0.4mA coming out of the clock the voltage will nearly not be above ground. 4mV is very negligible in digital circuits running on 5V. Even in 3V3 and 1V8 circuits 4mV is assumed 0.
Last Edit
Of course, if your data depends on the clock (such as with a flip-flop driven toggle circuit), you will soon find you also want a capacitor in there.
If you put in a capacitor next to where ever your resistor ends up being, you will smooth out accidental multiple pulses. We call those accidental pulses when we talk about buttons "contact bounce". It's a very common thing and should be very easy to find on this site and Google.
With 10k, you would need between 100nF and 1μF most likely. Also depending on the button type and such.