OK. So I am developing a simple stand alone device. It has a sensor module that takes in 12V and another PCB that takes in anywhere from 5V to 12V.
Now, I am running this entire device using Mains supply. My Question is, is there a way, wherein, the device will automatically Switch to a battery supply when the Mains supply fails?
I have read on this topic a little bit and have come across devices called Power Path Controllers.
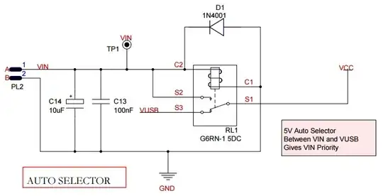
Will a simple Relay also do? I attach the Common terminal to the Input of my circuit. Like the diagram shown below.
I need this switching to happen automatically. Without any human interference. Also, it would be an additional positive if my microprocessor could tell which supply is giving power.

