I need something that closes an electrical circuit for a certain amount of time when it receives an electrical pulse.
In my case, two wires touch, even for a second, the device I need will supply power for 30 seconds to another device.
- 145,832
- 21
- 457
- 668
- 241
- 3
- 10
4 Answers
I see Steven and Russell have given you good answers. The old 555 timer will certainly work given the specs you provided, and that's the way to go if you are sure this is precisely the problem you want to solve. By the way, as Steven mentioned, the general name for this type of timing block is monostable multivibrator, but it is more popularly known as a one shot. There are also dedicated one shot chips that should be simpler to hook up since they are more targeted. The 74x122 is one example, although I haven't checked whether it supports times as long as 30 seconds.
However, the real purpose of this answer is to point out a totally different approach, which is to use a microcontroller. Even the smallest, simplest, cheapest micro can do this, like the PIC 10F200. If you're not already familiar with micros, then this will take a lot more to get going. However, if you are truly interested in electronics and envision doing other projects, then learning about micros is really useful. In fact I'd say it is essential. Nowadays microcontrollers are indispensible electronic components along with resistors, capacitors, and transistors. If this were a commercial product, I think most professional electrical engineers would use a micro, not a analog timing chip.
The advantages of a micro are:
- Smaller. The PIC 10F200 comes in a SOT-23 package. All it needs is a bypass cap. It can be configured to have internal pullups on some pins, so a mechanical switch can often be connected without additional parts.
- Probably at least as cheap after considering production costs.
- More accurate and stable. Even on a bad day, the oscillator in the PIC 10F200 is good to a few percent. You're not going to find analog parts that accurate, especially the capacitor, without significant cost. Over the full temperature range, analog parts will be even worse.
- More flexible. Right now the spec is to simply act like a one shot. Might the requirements change a bit before the product goes to market? What happens when a customer wants a blinking light to indicate the output will go off within 5 seconds? What about different versions that do 10, 20, and 60 second on times? You probably say that won't happen, but in the real world this sort of thing happens a lot. Some sales guy promises a 60 second version to a customer, and all of a sudden you have to make a new variant. With a micro this is a minor firmware change. With a analog solution parts would have to be changed, and then you have to worry about stability at long times.
None of these points may apply to your instance right now, and the analog solution may be perfectly fine for your case. However, I want you to at least be aware that there are other ways.
- 313,258
- 36
- 434
- 925
-
As a side note - You require a hardware programming device to use a PIC10F, if this is a one off project and you don't have a programming device it's likely to be a costly solution. – Jim Feb 18 '12 at 14:31
-
+1 for one-shot and that uControllers really are a cost effective solution to almost every solution now. Ducks. ;) – kenny Feb 18 '12 at 15:11
-
@Jim - If this is the only project for which a microcontroller is used in the OP's career/life, then yes, the programmer would be a significant expense. However, this is extremely unlikely, and even then a $50 PICkit3 isn't exactly what I'd call "costly". – Kevin Vermeer Feb 21 '12 at 21:47
-
@KevinVermeer I see your point, I guess it's not that pricey really – Jim Feb 21 '12 at 22:56
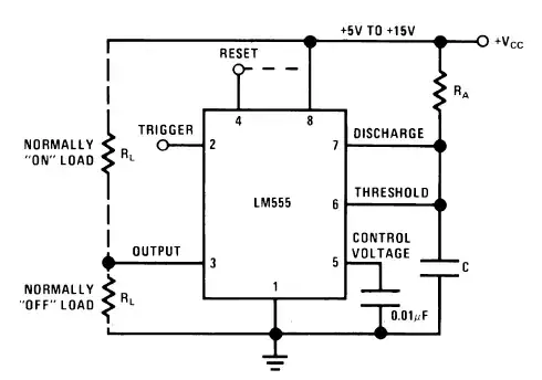
What you need is a monostable multivibrator or MMV. The MMV is a typical application for the versatile LM555 timer. The schematic below is taken from the datasheet, page 8.

\$ T_{PULSE} = 1.1 \cdot R_A \cdot C \$
ADDED:
The circuit shown above produces a high level out equal to the power supply voltage when "triggered".
To operate any other device an easy method is to use a relay.
There are other methods but a relay provides isolation and allows any voltage and current that the relay is rated to handle to be switched.
This circuit connects to pin 3 as shown above and operates the relay when the 555 is triggered.
The relay contacts can be connected as required. The relay needs to be able to operate from the supply used and the contacts must be rated to handle the load and voltage used.
Q1 = as shown or suited to relay used.
D1 = 1N400x.

-
-
Maybe a bit of a skeletal initial reply. Good first guide but not one a person in his position would be able to use without substantially more input. Load voltage and power not mentioned by him but absolutely crucial to final solution (of course). – Russell McMahon Feb 18 '12 at 12:44
The '555' timer that Steven suggested using is a very popular IC for this sort of purpose. You'll find many such circuits on the web. Here's a more complete circuit of a timed delay also using a version of an NE555 / LM555 BUT this is a CMOS version, allowing much longer time delays. Circuit is from here but no more details given. Note the LMC555 IC.
This has start and reset buttons shown and component values.

If you need a longer delay than the 555 can give you by itself you can operate it as an oscillator and follow it with a digital counter as shown below. Note that this circuit relies on having a second relay contact to terminate the timing cycle. There are ways to do this with a single contact if desired. The circuit is from here which is a useful page re driving relays with a number of other useful circuits

Yet anothershown below. Note that they are doing something different on pin 5. Worth seeing if you can see that they are trying to achieve.

This is different.
Here a TRIAC is controlled rather than a relay.
This allows mains to be switched with no mechanical device such as a relay.
ALL OF THIS CIRCUIT SHOULD BE CONSIDERED AS BEING AT MAINS VOLTAGE AT ALL TIMES.
This circuit is potentially very useful BUT,
THIS CIRCUIT WILL KILL YOU IF YOU LET IT

Many many many 555 timer circuits here - each image hot links to a page. EDITed to make the search more relevant by adding a "555" in the search field.
- 4,038
- 2
- 16
- 25
- 150,303
- 18
- 213
- 391
If your application is more industrial, there are ready made "relay timers" that can perform this kind of behavior. This MS4SM relay timer is an example, although its trigger needs to be a circuit close (from a limit switch, for example) rather than a pulse. It looks like this 700-FS timing relay can be triggered off a pulse.
- 321
- 1
- 4