Circuitlab is a very nice online cloud based simulator but if you have some money to spend I highly recommend Everycircuit. It is like circuitlab but with more features.
You can see the current flow in real time and you can also adjust the parameters in real time. It is very intuitive !
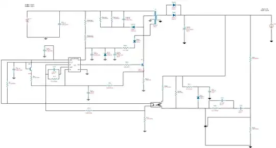
But you wont find the UCC28C40 on those 2 tools. You can try to find or make a substitute of the UCC28C40.
LTSpice is a desktop based circuit simulator that is very popular. It has not the UCC28C40 in his default component list but there is a chance that you can find a tirth party model of UCC28C40 free to download. If I'm correct (not sure): the file extension of third party components of LTSpice are ".SUBCKT".
Thank you @Arsenal for correcting me, here is his post: "LTSpice doesn't care much about the file extension of the circuit. You have to use the spice directive .libor .include to get it into your simulation. The .subckt defines a new subcircuit."
Screenshot of everycircuit:
