I am trying to get an analog circuit design for a heart rate monitor and eventually create an output to some graphing tool either on PC or phone/tablet.
I have put together the following circuit yet there is something wrong. I cannot determine what. I am assuming it is one of two things:
- Maybe the photodiode must be reversed.
- Maybe the op-amp is saturated.
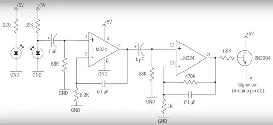
The circuit schematic is as shown:
I am receiving random values from the Arduinos serial monitor and noticing no change when I completely cover up the emitter.
Is there something wrong with this circuit design?
I have followed this tutorial closely and rebuiltt the design four times. The transmitter is receiving power and the photodiode is showing voltage when I measure it.
I have access to both a multimeter as well as a scope.
Should I take measurements from the output using the scope? Any advice?
