I want to make a blinking light for my transformer when I charge anything with it. But as an educational exercise, I don't want to use any kind of IC. Can anyone help me?
-
Yes, although the request is rather silly. – Olin Lathrop Aug 29 '16 at 15:43
-
I am a 9 grade student :) @OlinLathrop – Yusuf Been Hashem Aug 29 '16 at 15:44
-
@OlinLathrop please help me and give me the circuit diagram – Yusuf Been Hashem Aug 29 '16 at 15:45
-
Then you should properly fill out your profile, and also mention in the question why you want to do something unusual and silly in most contexts. Without that, we can only assume you are being silly and dismiss your question. Also learn to ask the right question. I already answered that yes, someone can help you. If that's not what you really wanted, then you obviously asked the wrong question. – Olin Lathrop Aug 29 '16 at 15:50
-
2Do you think not using an IC somehow makes the circuit simpler? To the contrary. – Wouter van Ooijen Aug 29 '16 at 15:52
-
1I'm voting to close this question as off-topic because it is very silly. – Leon Heller Aug 29 '16 at 16:03
-
simplest IC is called a CMOS Schmitt inverter with a 10M feedback R to input to charge up a 1uF cap and a 470 Ohm output R to a bright LED that can indicate from a couple mA. – Tony Stewart EE75 Aug 29 '16 at 16:12
-
Hm, all the answers use a transistor. Is it possible without one? – Simon Richter Aug 29 '16 at 17:09
-
resistor + capacitor + neon bulb? – Wouter van Ooijen Aug 29 '16 at 17:35
-
@SimonRichter Sure, all kinds of ways. Vacuum tubes, thermal flashers, spark gaps, a switch wired to a rat in a cage. You do need some kind of non-linear device, and something with gain makes it easier for the LED to flash rather than throb. – Phil Frost Aug 31 '16 at 11:26
5 Answers
You'd probably want a astable multivibrator. Here's one easily constructed with discrete components:

By jjbeard - Own drawings, made in Inkscape 0.43, Public Domain, https://commons.wikimedia.org/w/index.php?curid=873818
- 57,310
- 18
- 145
- 267
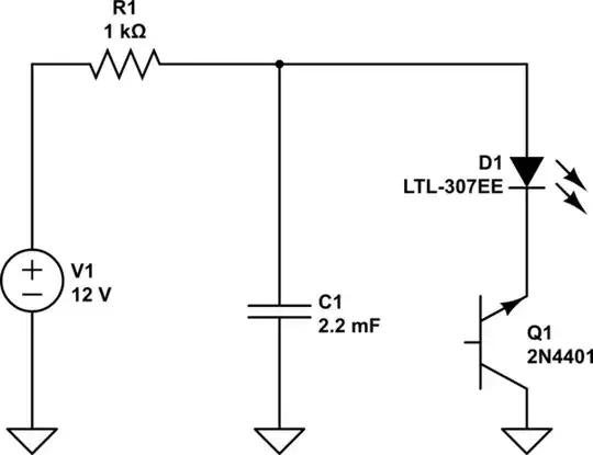
Here you go. But a 555 would be easier, require a smaller capacitor and it might be easier to explain how it works.

simulate this circuit – Schematic created using CircuitLab
- 397,265
- 22
- 337
- 893
-
2Wow that even beats my old favorite LM3909 for simplicity - although the LM3909 could run off 1.5V :) – brhans Aug 29 '16 at 16:56
-
1How does this work? I would maybe expect the 2N4401 to go into zender mode, but not into blinking? – Wouter van Ooijen Aug 30 '16 at 05:50
-
3@WoutervanOoijen In this parlour trick, the BE junction avalanches, so there is a region of negative resistance that makes this (usually) work as a relaxation oscillator with the component values shown. The negative R isn't all that great (maybe -100$\Omega$) so it would be swamped by series resistance in the usual zener mode circuit. It's supposed to degrade the transistor $\beta$ long-term, but I tested it with continuous 20mA and didn't see much bad effect. YMMV, but just to be safe I wouldn't use the transistor for anything else afterward. – Spehro Pefhany Aug 30 '16 at 09:32
The simplest option is just to buy a blinking LED. They have a built in chip that makes them blink.
- 56,223
- 9
- 105
- 189
It is possible to create a light flasher using just a heating element and a bimetallic strip. It's likely to be horribly inefficient, but it can be made to work.
And there's not even a transistor needed.
There's an example here Evil Mad Scientist using a blinking incandescent lamp, of the sort sometimes used in Christmas decorations.

simulate this circuit – Schematic created using CircuitLab
- 19,226
- 1
- 29
- 56
