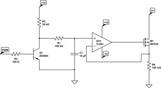
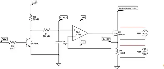
I'm trying to make a circuit that measures continuous voltage and current of a power supply, so I'm controlling the load applied to it using a MOSFET controlled in a closed feedback loop. By varying the PWM duty cycle, that passes through a low pass filter (making a DAC), I can control the amount of load.
I thought the R4 resistor would be dissipating most of the power but actually it's the MOSFET that's dissipating most of the power source, so I decided to short circuit the gate, drain and source from the MOSFET with another MOSFET to divide the dissipation power but it started to gain some noise on the MOSFET back to the PWM source making it difficult to control the load.
Does anyone have a guess of what could be happening and how can I solve this problem?
as show in the figure below:

simulate this circuit – Schematic created using CircuitLab


