You need to tell us what you are trying to do and why.
BIG picture.
What you ask for is very easy BUT may not be what you really want.
The "best" way may be to use a microcontroller with an inbuilt timer / counter unit (or even one without one). If a square wave is wanted then this allows easy rapid and accurate alteration of frequency once established and a single IC solution. Depending on required accuracy and stabiity this could be controlled by a crystal or a ceramic resonator or use an internal oscillator.
A very easy way & low cost way is to use any hex Schmitt inverter, or in fact and inverting Schmitt gate configured as an inverter.
The IC can be 74C14, 74HC14, 74...14, CD40106, ...
t ~= R x C
Fosc ~= 1/(R x C)
(From here

Following all from here
Using an op amp
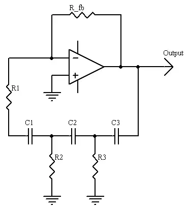
RC Phase Shift:

or
Wien bridge:

or
Schmitt:

or
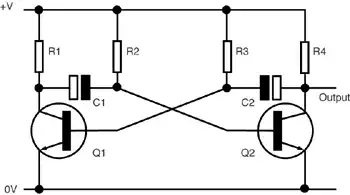
Using 2 transistors

or
using 1 MOSFET transistor
Usually used at higher frequencies.

A zillion leads - each image is live.