2

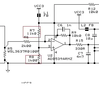
What does it mean when it says '0' after a resistor value, for example 1k00 or 11k0? Two examples are R7 and R8 in the schematic posted below:

enter image description here

What are the extra zeros?

pipe
  • 14,271
  • 5
  • 44
  • 75
Amin
  • 27
  • 5

3 Answers3

5

It is (better, it is supposed to be if schematic's author has done a good job) an good indication of resistor tollerance.

If I write 1k00 i.e. 1.00 kΩ I mean resistor should be between 995 Ω and 1004.999 Ω hence it must be a ±0.5% or better.

Likewise if I had written 1k0 I'd have asked for a 950 Ω to 1049.999 Ω resitor i.e. ±5% or better one.

Basically one should not write meaningless digits, those shown in the number must be there because their are true.
So writing 1k00 5% is inconsistent and should be avoided while 1k 0.1% is ok for plain writing tolerance overrides missing digits.

Of course the same applies to any quantity.

carloc
  • 3,201
  • 1
  • 16
  • 18
4

The convention is to put the units multiplier letter in the place of decimal point. So

1k00 = 1.00 kOhm
11k0 = 11.0 kOhm

The R letter is used for the multiplier of 1, i.e. 330R = 330 Ohm.

The same for capacitors. On your schematic C7 has a value of 4n7=4.7nF.

Eugene Sh.
  • 10,041
  • 2
  • 27
  • 41
0

They want to write three decimal digits for each resistor in order to express the necessary precision of the resistors. All resistors should be +-1 % or better. Using resistors with +- 10 % precision is not useful for this circuit. The capacitors in this circuit are not required to be very precise, therefore they write 1n and 4n7. Often there is not enough space to write all data of the parts into the schematic. The bill of materials list is a better place to write down all necessary information of the parts, value, precision, size, power rating, tolerance.

Uwe
  • 1,602
  • 7
  • 6