I'll assume you're talking in the most general terms. If that's what you want, you should always talk about a "voltage source" rather than a battery, since batteries have some specific characteristics which will get in the way of your question.
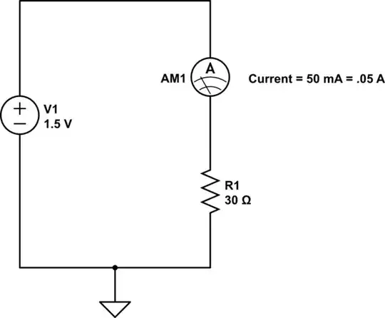
So, what you seem to be referring to is a circuit like this

simulate this circuit – Schematic created using CircuitLab
Since this is an ideal circuit, the ammeter has no resistance, and drops no voltage when it measures the current. Real ammeters do have resistance, and do drop voltage, but these are kept as small as possible.
Also, you'll note that I've tied the negative lead of the voltage source to ground. This not absolutely necessary, but is custormary when discussing the operation of a circuit. It gives a reference point, which makes discussions clearer.
Now, the current is .05 amps, and the voltage is 1.5 volts. What is the resistance? That's simple (for simple resistors). $$V = iR$$ That is, voltage equals current times resistance. This can be rewritten as $$R = V/i = 1.5/.05 = 30$$ Another way to rewrite the relationship is $$i = V/R$$ and this addresses your question.
There are only two variables affecting current, V and R. So if you want to increase current, you have 3 choices:
1) You can increase V. If you double the voltage, you'll double the current.
2) You can decrease R. If you halve the resistance, you'll double the current.
3) You can do both. And you can do the math.
2-Buy putting a series resistance in your circuit : YES you decrease the total current flowing in the light bulb BUT=> your light bulb is not having the same voltage across its terminals; less than the power supply voltage
– Elbehery Aug 01 '16 at 15:39