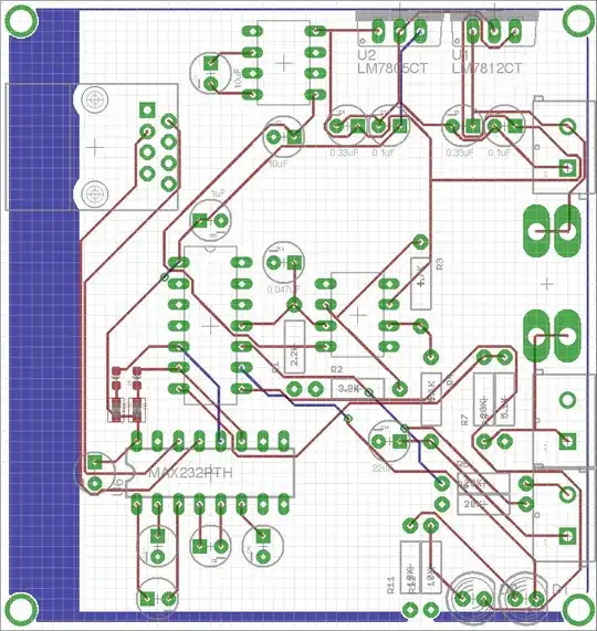
I am working on a simple 2 layer PCB in Eagle. I have my schematic done and I have laid out the board where I think everything is most efficient.
I have created a polygon the size of the board and named it GND for a ground plane on the bottom layer.
When I click on the autorouter it detects the ground plane and has all of the thermals connected to it correctly...
As soon as I do the autorouter (settings from https://electronics.stackexchange.com/a/132346/20610) it ignores the thermals connected in the middle of the board.
I have tried to add the ground plane after the routing of traces only and it looks better but I know I am doing something wrong since I can't get the ground plane throughout the board.
How do I fix this so it auto-routes correctly and I get a ground plane with all of the thermals connected to it?



