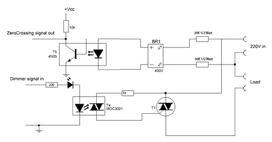
I want to build a 8 channel, independently controlled AC dimmer using Arduino. I have successfully tested a single channel dimmer but i am stuck in expanding it to 8 channels. The circuit I am referring is as below
The arduino code i am using is as below
/*
AC Voltage dimmer with Zero cross detection
Author: Charith Fernanado http://www.inmojo.com
License: Creative Commons Attribution Share-Alike 3.0 License.
Attach the Zero cross pin of the module to Arduino External Interrupt pin
Select the correct Interrupt # from the below table:
(the Pin numbers are digital pins, NOT physical pins:
digital pin 2 [INT0]=physical pin 4
and digital pin 3 [INT1]= physical pin 5)
Pin | Interrrupt # | Arduino Platform
---------------------------------------
2 | 0 | All
3 | 1 | All
18 | 5 | Arduino Mega Only
19 | 4 | Arduino Mega Only
20 | 3 | Arduino Mega Only
21 | 2 | Arduino Mega Only
In the program pin 2 is chosen
*/
int AC_LOAD = 3; // Output to Opto Triac pin
int dimming = 128; // Dimming level (0-128) 0 = ON, 128 = OFF
/* Due to timing problems, the use of ‘0’ can sometimes make the circuit
flicker. It is safer to use a value slightly higher than ‘0’
*/
void setup()
{
pinMode(AC_LOAD, OUTPUT);// Set AC Load pin as output
attachInterrupt(0, zero_crosss_int, RISING);
// Chooses '0' as interrupt for the zero-crossing
}
// the interrupt function must take no parameters and return nothing
void zero_crosss_int()
// function to be fired at the zero crossing to dim the light
{
// Firing angle calculation : 1 full 50Hz wave =1/50=20ms
// Every zerocrossing thus: (50Hz)-> 10ms (1/2 Cycle) For 60Hz => 8.33ms
// 10ms=10000us
// (10000us - 10us) / 128 = 75 (Approx) For 60Hz =>65
int dimtime = (75*dimming); // For 60Hz =>65
delayMicroseconds(dimtime); // Off cycle
digitalWrite(AC_LOAD, HIGH); // triac firing
delayMicroseconds(10); // triac On propogation delay
//(for 60Hz use 8.33)
digitalWrite(AC_LOAD, LOW); // triac Off
}
void loop() {
for (int i=5; i <= 128; i++)
{
dimming=i;
delay(10);
}
}
Any ideas about how can i expand the code and circuit to work with 8 channels that can be INDEPENDENTLY controlled ?
