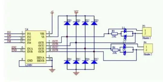
I am new to engineering, and now I am puzzled. My friend bought the product and he gave me the circuit diagram. But I don't know the purpose of diodes D10-D17. Can anyone give me an answer?
-
1For the L298N context: https://www.sparkfun.com/products/9479 a common, low-cost motor driver. – user2943160 Jun 29 '16 at 14:11
-
2Did you understand what Curd said? When an inductive load is turned off it can produce a very high voltage due to the energy stored in the magnetic field. The diodes shunt any such voltage spikes into the power supply. Without the diodes the IC will absorb the energy and this usually kills it very rapidly. – Russell McMahon Jun 29 '16 at 15:38
-
Duplicate of http://electronics.stackexchange.com/questions/137643/how-does-a-diode-clamping-circuit-protect-against-overvoltage-and-esd – fukanchik Jun 29 '16 at 21:15
2 Answers
Do you mean the 8 diodes going to Vcc and GND?
They are clamping diodes for over- and undervoltage protection of the output pins.
They are there because inductive loads (e.g. stepper motor coils) create a voltage if suddenly turned on or off.
- 16,283
- 35
- 46
-
-
3When the current to the motor is interrupted, the magnetic field the windings in the motor created collapses. This collapsing magnetic field produces a spike in voltage that can destroy the chip. The diodes conduct to divert this energy away from the chip. – David Schwartz Jun 29 '16 at 16:47
-
Motors that are running can generate a back EMF during changes in load, and the diodes are used to 'dump' the EMF to ground or Vcc. This avoids damage to the IC. – Jun 29 '16 at 21:32
-
They are simply "clamping" diodes to protect the output pins of the chip, against over/under voltage spikes, regardless of their source. – Guill Jul 02 '16 at 07:25
A slight correction to what was already posted: inductivities don't really "create a voltage" that needs to be shorted when shut off. Rather they maintain the current flowing through them until the energy in their magnetic field has been consumed. Clamping diodes will let the current continue while consuming the energy just fine. Here the clamping diodes are connected to VCC and GND which means that the switch-off current will be retained and work not just against the drop-down voltage of the diodes and coil resistance but also against the power supply voltage. Which is almost good and should deplete the field energy fast while burning only a minor part of the energy in the diodes, except that the power rails must be able to actually sink that current. If the circuitry does not consume it on its own, the power supply needs to be able to deal with back current. A capacity of proper dimension after voltage regulation might be enough, or your voltage regulation circuit needs to be able to feed back current.
It's not a part of this circuit diagram but you need to keep this in mind for the power supply.
- 19
- 1
-
3"Inductivities" (or inductors to the rest of us) will generate large voltages if necessary to keep the current flowing. That's the whole problem and the reason the clamping diodes are added. This can be deduced from the formula $ V = L \frac {di}{dt} $. If you try to reduce the current to zero in an infinitesimally short time ($ dt \to 0 $) you will generate an infinite voltage ($ V \to \infty $). – Transistor Jun 29 '16 at 21:27
-
@user115395: Correction of you correction: You are wrong! The cause an inductor tries to maintain the current going through it is because it actually creates a voltage and not the other way round. The statement "an inductor maintains the current..." is just a descriptive way to express this fact. The basis of this principle is called Faraday's law of induction or Maxwell–Faraday equation (one of the for basic equations governing electromagnetism). – Curd Jun 29 '16 at 21:47
-
@Curd But then why do we think of capacitors as "maintaining a voltage" and not "creating a current"? – user253751 Jun 30 '16 at 00:35
-
@user115395: First of all: It is not wrong to say that an inductor tries to maintain the current. It is just wrong to say that this is the cause for the voltage. It's the other way round. It creates a voltage that is the cause for trying to maintain the current. – Curd Jun 30 '16 at 06:44
-
@user115395: Now the capacitor: in the case of the capacitor it's Gauss's law (another one of the 4 Maxwell Equations) that is in "charge of" the fact that a capacitor maintains the voltage. In this case it follows immediately from the law and there is no intermediate cause i.e. no current being created... . – Curd Jun 30 '16 at 06:48
