I have designed a BJT based switch to enable and disable one or more loads with a microcontroller pin. The situation is the following:
- The controller pins work with 3.3V
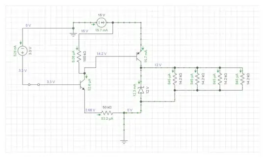
- The devices require 12V to work, and a current of 0,85mA flows at this voltage
The schematic represents four loads operating together (the four 14,2 KOhm resistors). The idea is to control the NPN with a controller pin. The NPN will, in turn, control the PNP which enable/disable the current flow to the four loads. The Zener guarantees 12 Volts even if one or more loads are missing. The 50KOhm resistor limits the base and collector currents of the NPN, and regulates the emitter-collector current of the PNP. Both BJTs should work in saturation mode.
I simulated this with everycircuit, and it looks ok to me, but I am very newbie in electronics, and I fear I am doing something wrong. So the question is: would such a design work in the real world?
