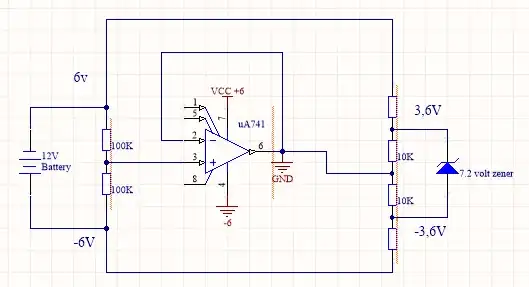
We're working on a project that requires a stable +6 and -6 and +3.6 and -3.6 volts from a 12 volt battery. It has to be stable, even when the voltage of the source goes down. We came up with this:
But this doesn't work because the 6 volts aren't stable when the 12 volts drops. We can not use software in our project.
