
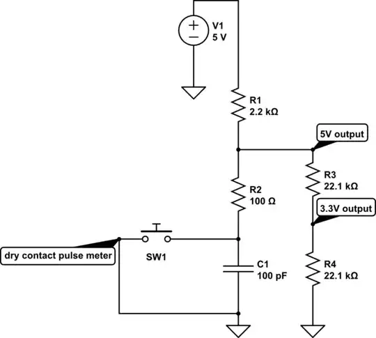
simulate this circuit – Schematic created using CircuitLab
I have an application where 400'-450' of 14 AWG solid core cable was buried to connect a flow meter to a shed. I built this circuit to count the pulses, but I occasionally get long episodes of false pulses reporting. When I was able to catch this in the act, the scope showed noise with a max voltage of 9 VDC and a min of -1.2. The resonance lasted for a about 100 micro seconds. I wish my scope wasn't so old, I'd love to export the image and share it. I placed a 0.043 uF capacitor in parallel with the 100 pF, but it seems that it only increased the rise time and did not seem to address the noise issue.
I used the switch symbol to represent the pulse meter. The net that starts between R2 and C1 and ends at the switch represents the 400' 14 AWG solid core cable. The return ground conductor has the same characteristics. Is there a way to filter out this noise without washing out legitimate pulse signals, or should I give up and start digging?


