I struggle yet another day with very simple problem (circuit). This challenge seems to be very common, but nowhere I can find a complete solution:
I have a heavy load (12v / 1 Ohm peltier = 12A max) which I need to drive using microcontroller (5v Arduino to be specific).
I was able to get an IRFZ44N N-channel power MOSFET, which is rated 49A Vds so hopefully can handle that load. The thing is that its Vgs = 10V (the voltage to turn it fully on).
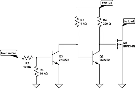
Here is the circuit I came up with until now, based on 2-stage voltage level shifter (as suggested here):
Simulation shows phase shift between input vin and vdrain anyway, even if there is no phase shift between vin and vgate (which is very mysterious for a noob like me):
Can you please help me understand this or help me coming up with a complete solution? I did spend lots of time trying to Google it and nowhere I can find one without inverting PWN phase (even here at stack-exchange).
And this must be extremely simple right?
In case you ask: I have my reasons to keep it non-inverted (long story short - I do not want the situation that load is on when micro-controller is off as they have separate power supplies). Even thou - I still want to understand the problem and find a solution.


