I wonder a question. Let's say I use a circuit board in a project (the left hand side on image below, not the Verabod), and I want to solder a circuit on it.
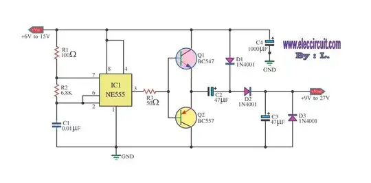
For example, I want to use the circuit below, the DC/DC converter using NE555:
How should I do with the GND? I mean in this "portable" circuit board.
Should I just lead those line connecting to GND to an empty circuit board track?
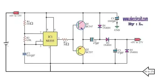
I just have a research online and I find out something. So, does it mean the circuit 1 is equal to circuit 2? Which all Ground is connected back to the negative pole of battery.
(1)
(2)



