
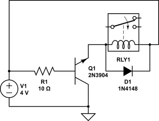
simulate this circuit – Schematic created using CircuitLab
Yesterday, I saw a schematic exactly the same as this, except the voltage connected to the relay was 12 V and different from the voltage at the base (TTL levels). I told the designer that it wouldnt work because the collector is now more negative than the base and emitter; not how it should be for an NPN BJT.
Imagine my surprise when this guy simulated the circuit above (which, i think, is even worse than the original) in Proteus and the relay switched! I scrambled to figure out why this happened and noticed that as the base resistor was increased to 1k, the relay didnt switch again. But this didnt explain how the base-emitter junction became forward-biased in the first place, since there is exactly 0 V between the left of the base resistor and the rightmost terminal of the relay.
What crucial detail am I missing or do I not know here? Is there any condition when this general design would work as expected, to drive some load?
The actual transistor in the simulation was a TIP41 NPN BJT. The relay was a 2 V relay. When it was increased to 4 V, it still switched.