I'm doing a project with an Arduino.
I read a voltage from a tachometer connected to a generator.
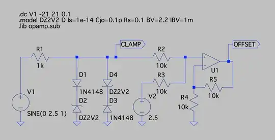
The nominal max output is 21V at 1000 rpm. The generator is managed so that the maximum tachometer output is 2.5V maximum. Therefore the signal voltage should NORMALLY be bounded from -2.5V to 2.5V, depending on the rotating direction.
But, as I said, I can have a spike and I want to prevent the Arduino's ADC converter from dealing with such a large voltage.
Here are some over-signal that I want to saturate:
Also everything should be translated to be within 0-5V:
So, summarizing, I need to clip the signal and then add 2.5V to it.
Searching online, I found some solutions using photo-couplers, but they address only half of my issue.




