OK, first things first. Multiply R1 and R2 by a factor of 100, and reduce C2 by a factor of 10. Frankly, I'm surprised that your 555 will work reliably with such small resistors.
With the 555 done right, look at the counters. As has been suggested, you need a decoupling capacitor for each counter. You also should add a larger capacitor, like 10 to 100 uF between +5 and ground near the counters. Depending on how you have your circuit wired up (long, small-diameter wires from the power supply?) this may or may not be important, but it won't hurt - as long as you don't connect the caps backwards, of course.
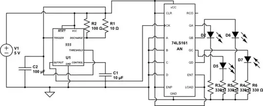
You are driving your LEDs wrong. TTL and LSTTL do not do well sourcing current. That is, they don't provide much current for loads to ground. What they do much better is sinking current, so your LEDs should be connected like

simulate this circuit – Schematic created using CircuitLab
Here I've shown the first LED as being On when the logic from the chip is 0, which you may find confusing. So the obvious solution is to add an inverter and drive the LED that way. If you do add an inverter, you don't need the first LED.
Another thing to be careful about is your ground connections. I'm not sure what you're using for construction. If you're using a solderless breadboard, make sure your connections from pin 8 to the ground strip is as short as possible. Also, make sure your 0.1 uF caps (ceramic, please) are connected directly to the sockets immediately adjacent to the IC pins. Do not put the capacitor somewhere else on the board and then run jumpers to the ICs.