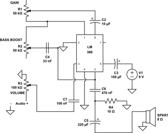
From my previous question, I've made LM386 amplifier and it works better than LM1458 amplifier. I've added gain and bass boost in my LM386 amplifier.
- How to decrease distortion/noise of LM386 amplifier which occurs at max gain and volume?
- Is using pin7 which is the bypass can fix the problem?
- Is there other way to improve my amplifier or do i lack something which can improve my amplifier?
additional questions:
- Since i have Bass boost, how to add treble control?
- How long can LM386 last(hours) when playing music using regulated power supply(9v)?
- What will be the effect of using 6 ohms speaker instead of 8 ohms speaker?
Edit:
- fixed postion of C6 and R4
Schematic diagram updated: (sorry for the mistake I've done, updated again.)
- after changing the position of R4 and C6, I've noticed the increase in volume. But when i changed the connection of C4 from pin4 to output(pin5) bass boost doesn't work anymore and when i put the bass boost to minimum the sound turns off also even the volume is maxed, that's why i connected C4 to the pin4. Is there a way to fix it or should i still connect c4 and pin4?

simulate this circuit – Schematic created using CircuitLab
Thanks for all the comments and suggestions, and it was successful,
