1

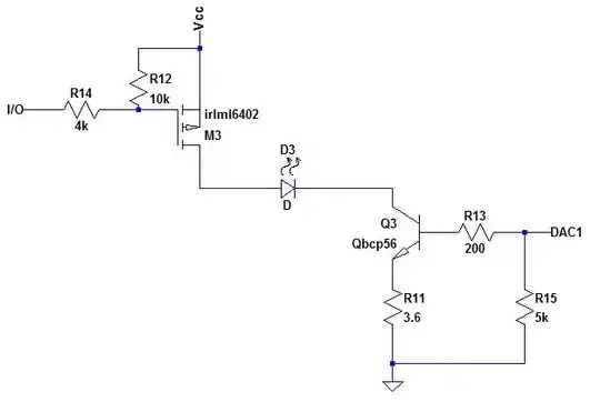
I have tried to understand the following H-bridge reference design used to drive 2 LED back-to-back. The following image only show one side of the H-bridge. Please correct me if I'm wrong.

The P-MOSFET act as a switch and is driven by I/O pin of microcontroller. While the NPN BJT act as a current amplifier to control the LED intensity and is likely driven by a DAC.

During LED ON, the I/O would be in LOW state and pull the gate of P-MOS to LOW. A base current will trigger the BJT to conduct the circuit. enter image description here

My question are:

a) Without a resistor load on the collector of BJT, will it be able to control the LED current by varying the base current?

b) If it would, is it correct to say the emitter resistor acts to determine the LED current?

c) Is the BJT configured as common-emitter?

Jerry
  • 47
  • 8
  • Why this complex design ? In my opinion it would be much easier to use a full H-bridge (so Q3 etc, replaced by NMOS), a resistor in series with LEDs to set maximum current. Control LED brightness by PWM (meaning you switch them on/off very fast). – Bimpelrekkie Feb 29 '16 at 14:19
  • 1
    Why would you use an H-bridge to drive an LED? H-Bridges are used to drive motors because you need to be able to run a motor in reverse. LEDs don't operate in reverse, so why would you use an H-Bridge? – JRE Feb 29 '16 at 14:30
  • A reason could be if you want to control 2 LEDs connected in anti-parallel using only a 2 wire connection. – Bimpelrekkie Feb 29 '16 at 16:07
  • @JRE Yeah I wanted to connect 2 LED in anti-parallel and also control so that only 1 LED is ON at a time – Jerry Feb 29 '16 at 16:46
  • @FakeMoustache Actually I'm new to H-bridge and this design is what I've able to get my hand on related to LED. But will definitely check out your suggestion, thanks. – Jerry Feb 29 '16 at 16:46

2 Answers2

1

Without a resistor load on the collector of BJT, will it be able to control the LED current by varying the base current?

Yes. It's true something has to "take up" the excess voltage, since there is only some fixed voltage across the LED. But that thing can be the difference between Q3's emitter and collector, instead of a resistor.

If it would, is it correct to say the emitter resistor acts to determine the LED current?

That, and the DAC voltage. Consider this simpler circuit:

schematic

simulate this circuit – Schematic created using CircuitLab

The DAC outputs some voltage, and the voltage across R11 must be this, less the 0.6V drop across Q3.

But Q3 isn't really a diode: it's the base-emitter junction of the BJT. The voltage across R11 must still be the same, but because of the BJT's current gain, most of the current through the resistor will come from the transistor's collector (and thus, through the LED), not from the DAC.

Why is the LED current limited? Imagine if more current were to try flowing through the LED. That current must go through R11, which must then have more voltage across it by Ohm's law. With the voltage across R11 increasing, the voltage across the base-emitter junction of Q3 is also decreasing, thus turning the transistor off and reducing the current.

Likewise if not enough current is flowing through the LED, the transistor is turned on more, increasing collector current until equilibrium is reached.

Is the BJT configured as common-emitter?

Does it have to be common-anything? This looks like a current source to me.

See also Why would one drive LEDs with a common emitter?

Phil Frost
  • 57,310
  • 18
  • 145
  • 267
  • Is is correct to say the current across Re, calculated by (Vb-Vbe)/Re is the current that will flow through LED. This operation is applicable only when the BJT is in it's active mode? – Jerry Feb 29 '16 at 16:25
  • @jERRY Yes, that sounds correct. The base current must also flow though Re, but since the base current will be very small it can be neglected. – Phil Frost Feb 29 '16 at 16:30
  • What if I removed the Re and instead place an Rc in series with the LED, the same still apply yes? Not in the same way but in the same behavior as in increase base current increase the LED current. If yes what would be a better configuration? – Jerry Feb 29 '16 at 16:58
  • @jERRY Think about the range of voltages from the DAC that produce useful LED currents between "off" and "fully on". If you connect Q3's emitter directly to ground, then there's only a small range of voltages around 0.65V that result in Q3 being in the active region. Just a couple mV from 0.65V, the transistor is either saturated or cutoff, and the LED is either off or full-on. That might be fine if you just want to blink the LED (but then why bother with M3?), but not very good if you want to vary the brightness of the LED. – Phil Frost Feb 29 '16 at 17:08
  • Indeed not a very good way to have a well controlled brightness. So that is where PWM comes in, see: https://en.wikipedia.org/wiki/Pulse-width_modulation Basically you switch the LED on and off quicker than the human eye can see. – Bimpelrekkie Feb 29 '16 at 18:37
  • @PhilFrost I see thanks. Btw to make sure that my transistor works in the active region, I make sure that it's operation exceed the saturation voltage, Ve (max) in the transistor's data sheet. Would that be correct? – Jerry Mar 04 '16 at 07:55
  • @FakeMoustache thanks for the information man, I'll be sure to learn it up. – Jerry Mar 04 '16 at 07:56
  • @jERRY No. The active region is the region between saturation and cutoff. It sounds like you have some questions about how transistors work, so I suggest you ask some new questions. Comments aren't really the best for such things. – Phil Frost Mar 04 '16 at 13:00
0

The PMOS is a switch indeed, and the BJT can be seen as a "current source".

About your questions:

a) Without the resistor, you could still control the collector current from the base current but it would depend on the particular \$\beta\$ of the transistor. And \$\beta\$ also changes with the temperature so it would not be stable.

b) Yes. The current depends on the resistor value and the DAC voltage.

c) I would say instead that the transistor is configured as a "controlled current source" (when it is ON).

Roger C.
  • 2,205
  • 1
  • 10
  • 12