8

I made a simple transistor switch. I read the theory and in many sources I saw that the load (with an NPN transistor as a switch) is connected to the collector circuit, not the emitter circuit (picture .1, for example.)

Why isn't the load connected to the emitter circuit?

enter image description here

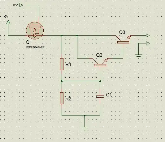
This is my circuit:

enter image description here

JRE
  • 71,321
  • 10
  • 107
  • 188
amste_av
  • 389
  • 2
  • 5
  • 10
  • 1
    Calculate the voltages involved for both possible configurations and compare – PlasmaHH Feb 25 '16 at 14:29
  • 1
    Because if you look closely at the math, you will notice that it is giving you $I_c$ as a function of $V_{be}$. Meaning that in order to have a control of the current you better keep the base-emitter voltage known. – Eugene Sh. Feb 25 '16 at 14:30
  • 1
    In your circuit, what device is meant to be the load? Because really that looks like a circuit designed to test whether MOSFETs or BJTs make a prettier explosion when they fail. – The Photon Feb 25 '16 at 17:22

2 Answers2

8

To make current flow through the base of the transistor, you have to make the voltage on the base about 0.7 volts higher than the emitter.

Connected as you have in the schematic marked "Figure 2," that means you only need 0.7 volts to turn the load on completely.

If you were to put the load between the emitter and ground, though, you would have to drive the base to a much higher voltage in order for the transistor to conduct and power the load.

Since the voltage across the load can vary, you can never be sure just how much voltage to put on the base to make the transistor conduct. You can also never be sure just how far you've "turned the transistor on." If you were trying to make an amplifier or motor speed control, it would be difficult to control the output since would depend in part on the load.

Another thing to consider is that if you are using a 5 volt signal from a microprocessor to control the transistor, then you might not be able to drive the base of the transistor high enough if you are using the transistor to switch a 12 volt load in the emitter circuit.

JRE
  • 71,321
  • 10
  • 107
  • 188
  • Thank you, but I want to realize soft-start circuit for laser diode, so any voltage variations are not important for me. I updated my question and my circuit are presented there. – amste_av Feb 25 '16 at 14:56
4

Putting a load in the emitter circuit is not infrequently used, and there are actually some advantages, but one big disadvantage is that there is no voltage gain.

You get current gain from the transistor beta, and the base draws just as much current as it needs, and no more, but the voltage gain must be less than 1- output voltage is the input voltage minus Vbe (which increases with increasing load current).

The 'on' voltage of a saturated transistor (load in collector and plenty enough base current) is much less than voltage drop of an emitter follower (load in emitter) so the transistor runs cooler.

For example, 100mA at 5V with an emitter follower you'll get 4.3V at the load and the transistor will dissipate 70mW. If you give it enough base current (maybe 5mA depending on type) the common emitter (load in collector) will have maybe 0.1-0.2V drop and will dissipate more like 15mW.

You can connect the load to (say) +24 and use the same circuit to control much more power.

If you needed to switch a relay, it would be the difference between a 200mA load on the 5V supply vs. 37mA on a 24V supply (about the same power but much less current, which is often a good thing).

Spehro Pefhany
  • 397,265
  • 22
  • 337
  • 893
  • Thank you for info about heat dissipation, I didn't think about it before. Then I want to ask. I must to take into account changes the parameters of transistor when heat dissipation is significant? – amste_av Feb 25 '16 at 15:14
  • Sure- the capabilities vary greatly from part to part (though usually the power dissipation capability is similar in parts with similar packages, mounted similar). – Spehro Pefhany Feb 25 '16 at 15:23