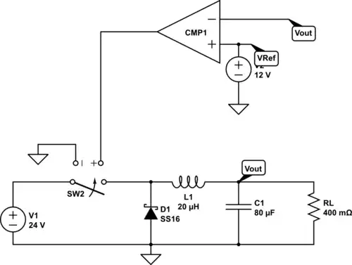
I'm trying to design a 24V to 12V step down converter. Power efficiency is not that important to me, but I want to come up with the cheapest solution possible. I don't need isolation neither. So I though I would just come up with the simplest buck converter. Something like this
Sw2 would of course be an appropriate power MOSFET. Also the schottky diode is arbitrary, just used the first thing available in Circuit Lab.
Would such a simple buck converter be the cheapest solution for my application, and would it work, assuming that ripple is not a concern for my application?
EDIT: Second part of the question was if it works with such a simple feedback loop. There is a similar question which is already answered so I removed that part.
Thanks!
