There are still more than a few issues with your circuit.
- Those MOSFETs still don't make any sense. You need to pull the gate down (to ground) in order to turn them on, but you just tied their gates to their drains (via the resistors R3 and R4), making absolutely sure that they will never conduct.
- The decoupling caps are a good idea, but they need to be in parallel with the component they are decoupling. You put them in series... No that doesn't work. The regulator needs a >4.7μF decoupling capacitor both on the input and output (read the datasheet), you should not just remove them.
- The MAX1555 /CHG output is open drain, meaning that it can only sink current and not source it. Your LED would never light up.
- Why would you care about the voltage drop when being powered by USB or DC power? LiPo cells produce 4.2V when full and 3V when empty, so your circuit needs to work at 3V anyway. It's not a problem if the voltage drop steals 1.4V from five volts, as you still get 3.6V.
- The regulator you have chosen can only dissipate 1.5W of heat, and to do even that it needs a large copper fill around itself to act as a heatsink. This limits your DC input voltage to about 9V.
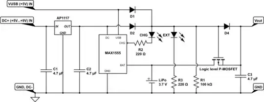
This is my quick take on the circuit.

simulate this circuit – Schematic created using CircuitLab
Decoupling capacitors have been added.
The battery switch MOSFET has been made functional; When neither VUSB or DC+ are present R1 pulls the gate of the MOSFET to ground. This turns it on, allowing the LiPo to discharge into Vout without a diode voltage drop. C3 is there not only for decoupling but also for bridging the gap in the output when the circuit transitions between internal and external power. When DC+ or VUSB is provided, the MOSFET turns off as the gate voltage goes positive.
The CHG (charge) LED illuminates when /CHG is low (when the battery is charging) and shuts down when it is full.
The EXT (external power) LED illuminates when either VUSB or DC+ is present, turning off when on battery power.
The MOSFET needs to be a P-channel, enhancement mode power MOSFET with an adeguate current rating for the load and a treshold voltage (AKA Vgs) of -2.5V or better (closer to zero), or it won't turn on.
Keep in mind that LiPo batteries die if the cell voltage falls below 3V: you need to make sure that this never happens.