The LM317 Data Sheet doesn't appear to specify a dropout voltage in the table of electrical characteristics. 1.2V - 1.3V sounds about right for the dropout voltage; is "reference voltage" an alternate name for it?
-
4No the reference voltage is entirely separate from the dropout voltage. See Table 7.3 second line (Input-Output Differential Voltage) for the dropout voltage : recommended minimum=3.0V. – Jan 30 '16 at 19:27
-
Wow that's way more than I was expecting! – Jan 30 '16 at 19:51
-
Just curious, what did you expect then? It's designed in 1976, definitely not a modern low-dropout regulator. Normally linear regulators have about 2 to 3 volts dropout. – Justme Nov 22 '18 at 16:46
-
I was also dumbfounded to find that TI omitted the dropout voltage in the specs. I find it to be misinformation. – mehmet.ali.anil May 13 '20 at 16:12
2 Answers
is "reference voltage" an alternate name for it?
No. The reference voltage is a different operating parameter.
Table 7.3 in the datasheet you point to gives the actual value on the second line, calling it "Input-to-output differential voltage", giving it a minimum value of 3.0V. That is to say, you should always give an LM317 at least 3V more than you've set for its output voltage.
Now, while that is a safe value for all allowable LM317 operating conditions, the actual picture is far more nuanced:
That chart comes from National Semiconductor's version of the LM317 data sheet. That's a good reference in this case because they are the originators of the LM317 design, and they published their design's schematic, so we may safely assume that regulators from other manufacturers presuming to use "317" in their part number operate in essentially the same way. (And if not, they shouldn't be using that part number!)
You may look at that chart and say, "Aha! My regulator's load is only 500 mA, so the actual dropout in my case is about 1.7V." And that is true, as far as it goes. Just beware that by designing your system to run with exactly 1.7V across the regulator, you are throwing away all design margin. If someone takes your regulator outside in winter, it will be in a dropout condition, because as the chart shows, dropout rises at lower temperatures. Not quite to 3.0V, but well above 2.0V at any rate.
- 3,742
- 25
- 30
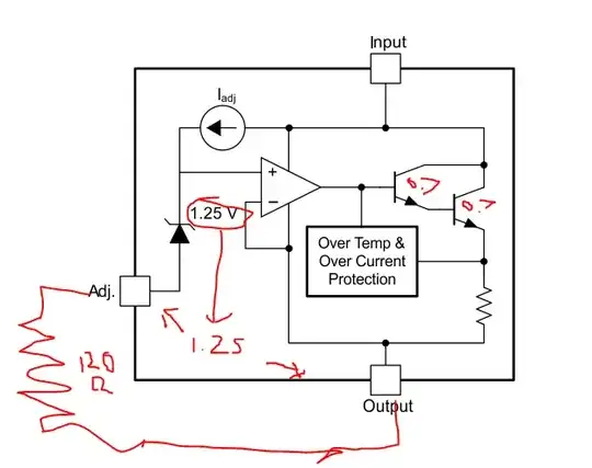
The LM317 can be thought of as a non-inverting operational amplifier with:
- it's output supplying the current to the base of a series pass transistor
- its non-inverting input connected to +Vsupply through a bandgap voltage reference such that the (+) input is always 1.25-1.3 V less than the positive supply
- the inverting input is the adjust pin and there needs to be a constant current created by a resistor of a constant value connecting the output pin and the adjust pin
- the output pin is the series pass transistor's emitter and that supplies both the output current and the current flowing to the adjust node where there must be a 1.25 V voltage drop so that the op-amp's (+) and (-) inputs are both 1.25 V less than the positive Vin power supply to the op-amp and series pass transistor
- the series pass transistor is actually a Darlington transistor meaning there must be 2x0.7 V between the output pin on top of the 1.25 V outside the device
It says to give it 3 V of "headroom" because 1.25 + 0.7 + 0.7 = 2.65 V.

- 2,235
- 5
- 19
- 26
- 330
- 1
- 10
