My previous question was about a hysteretic-style buck converter:
Buck Converter Control Scheme- Why isn't just a comparator not enough?
By what I gather from previous answers, a hysteretic-style buck converter would not work efficiently as the switching frequency is not constant, resulting in output ripple.
Here is the schematic of standard Voltage Control Mode scheme:

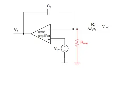
The control loop has two main parts: error amplifier and voltage comparator. An error amplifier is a differential amplifier with a high gain.
I understand that to maintain switching frequency constant, the error voltage is compared with a sawtooth(of fixed frequency) and the output of comparator (VR) controls the duty cycle.
What is the function of an error amplifier here?
Even if the output was directly compared with a sawtooth wave, the switching frequency would have remained constant.
What I've read is that an error amplifier is essentially an integrator in this case. How does an integrator help here? Is the function of capacitor is just frequency compensation?
Help me out! This is a difficult topic for me and there aren't many resources available :(
** Update ** The output of integrator would be a ramp with negative slope at very low frequencies. How does that help? Why only an integrator?
