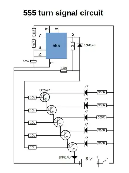
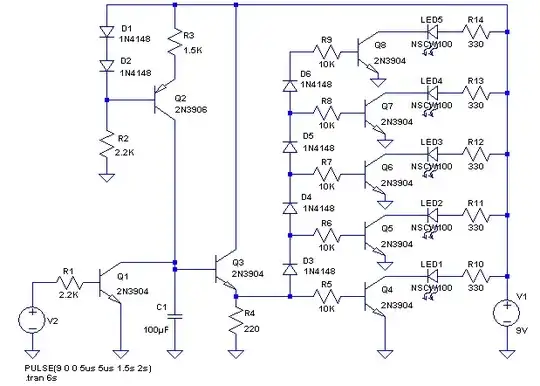
I stumbled upon a very badly drawn circuit on the interent which must be good . I have not been able to figure out how a series of transistors work in this circuit. It is depicted below.
When this circuit powers, the leds turn on and stay on one by one until the last led is turned on, and then they all go off and the cycle starts over again. My question is in regards to if someone could explain to me why this behavior happen with the transistors. I am not sure how an astable pulse to this array of transistors would cause this cascading behavior.


