There is also the option of just not picking up any USB device you see and joyfully plugging it into whatever computer is nearest, as a general rule.
Back when Floppies (any size, really) were the thing and people owning a computer possessed some sensibility about it, this was actually general common sense. Go to an exhibition, get disks, think very, very hard about whether you want to put those in your main Atari/MSX/Whatever/PC.
Not because disks could generate high voltage and destroy all your hardware, but because they can also contain any kind of software that could do any kind of whatever.
Sure, modern operating systems are a bit more protective about "hey, this thing wants to install and it offers a driver itself, cool, here we go!" or "hey, this says auto run the software, and GO!". But funny thing, there are still plenty of holes and especially so in USB devices that combine multiple purposes.
Ever tried a Sandisk Cruzer on a fresh Windows install? Cool huh, that it offers to install software for you! If you have some security options disabled in up to Windows 7, it may even do that without telling you. Now think about someone like that monkey brain, but with more of a sense for software than hardware.
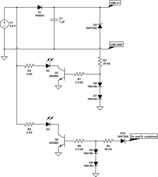
That said, here's your schematic for the destroyer detector:

simulate this circuit – Schematic created using CircuitLab
If D3 flashes there are spikes higher than 6.5V on the USB VCC, if D4 flashes there are spikes higher than 4.5V on the USB data lines.
The 1N4148 diodes are only to protect against high energy spikes forcing an insane base current through the relatively modest 20k resistor, now that flows through those diodes first. Still a lot can break, of course, but this could be mass produced at the one or two dollar range, excluding the power source. If you see it as a discardable tool, you can leave out the 1N4148 diodes and the 3.3k resistors.
The 1N4007 protects the power source against spikes on the power up to several hundreds of volts (though if you expect those, remove the capacitor or get one rated for hundreds of volts, or that one might pop).
When the diodes flash faintly the "violation" is small (10V spikes or such), when it flashes brightly the spikes are high voltage and probably high energy.
But, of course, mass producing this is an absolute and utter waste of your money and I see this as a simple course of "You don't always need complicated electronics to detect things" tutorialing, rather than "here's a real problem that needs a real solution".