I purchased several IXYS CPC1017NTR SS relays from Mouser.
I have 1.2v and .5mA of current running over the control input of this relay and the load side isn't connecting.
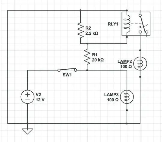
Here's a diagram of what I'm trying to do roughly (I missed connecting the positive to the load side of the relay in this drawing though)
I've confirmed with my multimeter the 1.2v/.5mA, so I must have read the datasheet wrong.
Any help would be appreciated. Thanks!
Matt

