You need to split your power in halfs. Unfortunately splitting 30V into perfect +/-15V is not possible, because we deal with real world electronics, in stead of ideal ones.
Edit:
When I said "is not possible" above here, I meant of course "not possible with linear electronics". As other answers show, it is possible, but switching regulators to invert the power will inject more noise onto both rails and since you specified nothing at all, I assumed you wanted the noiselessness available in good bench supplies. If you don't care go for switching! Less heat.
Continueing with original now:
Depending on your power requirement you will need one of many solutions. Because you give no further details, I will just assume that you need more than a few mA, but no more than 1A, because if you need more than 1A, I'm going to go with Daniel and say: Just buy something different or extra. You'll be spending the same money on trickery that you'll then still have to build and is in no way perfect.
So, 1A out, split power, I will give you the benefit of assuming you also want some adjustability, here we go:
First, split the power to make a reference point:

simulate this circuit – Schematic created using CircuitLab
This is a very weak balancing circuit, but does actually allow you to get +15V and -15V, but once you put more than a few μA into the middle they will become unbalanced.
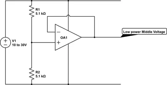
So now you need to "amplify the middle point":

simulate this circuit
The op-amp wants to keep the voltage on its negative input the same as the positive input when you use it with negative feedback like in this setup. So, it will "mimic" the voltage on the middle of the resistors on its output. Unfortunately the op-amp is not very strong either.
This will only give you about 5mA to 10mA of "middle voltage current capability", which is still super little.
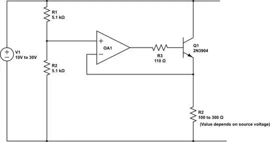
So, how do we fix that? Add transistors:

simulate this circuit
In this design the transistor is set up as an emitter follower inside the feedback loop, which amplifies the current the op-amp can supply. Unfortunately this is only able to source current from the positive rail, so to allow the balance when you want to give or take current, you need the pull-down resistor.
This does mean that a constant 50mA will flow through the resistor and transistor at all times, which means both will get hot. This is in many ways not a perfect solution, but it's the next step.
You want to make that more convenient, so you need to amplify the effect of the op-amp. That means we can build an entire op-amp from transistors, but it's easier to just use two and only build the end-stage capable of up to 1A of current (or more, with proper heatsinking):

simulate this circuit
Note: This is purely theoretic based on experience building amplifiers, but remains untested and of course you need to heat-sink the 2N3055 and 2N2955 or they will catch fire. (If you take 1A from the midpoint one of them will waste 15W of energy)
This one works as follows:
If the voltage at the mid-point drops too low the bottom op-amp and top op-amp will swing up in output voltage, which closes off the emitter follower PNP's, and opens up the emitter follower NPN's.
When it goes too high, it will do the opposite.
In the negative feedback loop of the op-amps this regulates to the ouput going to half of the supply voltage.
R9 and R10 are 5.1k resistors to assist the op-amps in the closing-off direction. This makes the system slightly more "happy" about stopping current flow through the transistors, than creating it, while the relatively high value guarantees that it's still quick to react to changes in the load.
R1 connects the "pre-amp" stage transistors together, to disallow them to swing too far apart, which I hope is small enough in value (this is one of the untested things) to allow it to react to fast changing loads, without growing highly unstable.
The thing here is, we have two independent op-amps acting on the same output, which is a bit troublesome, so for good measure I added in a 2.2k link between their outputs as well, so that the op-amps can't disagree wildly on the action to be taken without "being punished".
Normally in an audio amplifier all the transistor emitters would be tied together to the negative feedback with large and small resistors, to keep them "in check", but this will make them worse at reacting to quick load changes, so we don't want that here. (An audio amp has a fixed load with a changing input, rather than a changing load with a fixed input).
Reference, in an audio amp, you usually see this (as described above), which would be slower to react to load changes:

simulate this circuit
You can use this as well if you have stability problems, it will be more stable for higher capacitance or inductance loads, but for fast changing loads it may well increase effective ground ripple, since initially the extra current helps pull the wrong transistor closed, before the op-amp can act to reverse that. Which is why I decided to wander off the known path of 30W Audio Amps and try something different.
Last Edit, promise:
And to clarify how this amplifier system works, if you put 10V across it, the first divider will want to make 5V (given 1% or better resistors) and the amplifier system will want to mimic that on the output.
That means you get 0V and +5V and +10V.
If you then decided to use the +5V as the middle rail, or ground, the 0V will become -5V relative to that and the +10V will become +5V relative to that.
So you get -5V, GND and +5V.
Then if you put 14V on the system, it will divide again into 7V, amplify it, etc.
Move your GND point to the 7V and you have an effective -7V, GND and +7V, etc.
For very low voltages this will not work, because the transistors need a voltage budget to work with. In this set-up I'd be happily suprised if it manages +/- 2.5V from a 5V source, but you can always try.