How exactly do buck converters work under no load condition?
The capacitor voltage will try to charge up to the peak input voltage, with no load connected across it to discharge. How to avoid this problem?
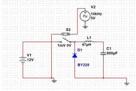
** I've included the simulation result. The output voltage (green curve) reaches 12V (peak input) slowly. I don't understand why the input voltage to filter has spikes.
Even if the controlling circuit alters the duty cycle, wouldn't the output reach the peak input value if there is no load?


