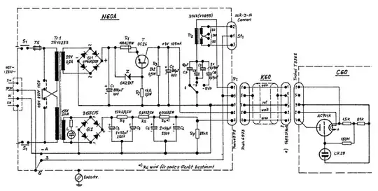
I'm restoring a capacitor microphone PSU. Schematic is as follows
I have an EE question about the existing circuit. [Whatever the answer, I'm going to replace the upper 4-5V heater supply with a 7805 (and the lower part with a TL783 jacked up to 120V output), i.e. this is not a repair question.]
It is arranged via the current-sense resistor, the 9V1 zener, and the OC26 (germanium) pass-transistor as a constant-current source. Considering there is a valve in the microphone and considering the low signal levels prevailing, it surprises me that it isn't a constant-voltage source. Would that be for example because of techology limitations at the time (1964)? say even just crude parts count? Or is there a technical reason concerning valve heaters that I'm not aware of?
The schematic is quite interesting. Note the huge and bootstrapped 180M grid resistor on the valve, to match the high-impedance output of the microphone capsule (only a few pF I believe).
For reference this is a Phillips EL 6154/01, aka AKG N60A.