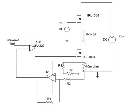
I tried to design a simple electronic load, but I would like to amplify the the voltage across the sensing resistor with gain of 20. Then I can apply a sine wave reference to have a current between 0-5 A and control it based on the reference. I tried to do that based on the figure but it doesn't work. Someone told me that this structure for differential amplifier is for DC not for AC. can you help me to improve my design? I have an access to a limited range of op-amp in the lab. How can I use them for this purpose?

-
1Please label all the components in your diagram. If I want to tell you something about one of your op-amps, I'd rather be able to say "U1" or "U2" instead of "the op-amp on the right" and "the op-amp on the left". – The Photon Oct 02 '15 at 15:51
-
How precise do you want the current control to be? With a 10mOhm sensing resistor you would also need to take circuit layout into consideration. Also whats with the sinewave reference as you say? You need to have some form of negative feedback to your "upper op-amp" as it is currently working as a comparator, so it will just switch off the drive as the voltage on sense resistor raises to above reference level. Whats the deal with "upper IRL2004"? It would really help if you explained a bit about your circuit and how you want it to function....... – Golaž Oct 02 '15 at 16:20
-
@golaz: yes with sinewave reference, in the negative part the current should be zero. and in the positive part the current should track the reference based on the voltage across the sensing resistor. the upper Mosfet isnot necessary to use, in this structure i can use just one, but i would likt to use cascode approch to reduce the miller effect and improve it for operating in high frequency. – Diana Oct 02 '15 at 16:42
-
And please tell us HOW it doesn't work. No current at all in the load? Non-sinusoidal waveform? Unwanted oscillation? FETs burn up? And what are your op amp supply voltages? – WhatRoughBeast Oct 02 '15 at 17:05
-
Also be aware that your peak dissipation in the FETs will be 125 watts, with an average of about 44 watts. How's your heatsink? – WhatRoughBeast Oct 02 '15 at 17:12
-
i have heatsink and it works good.the problem for working is that i have oscillations... please let me know the differential opamp is right? – Diana Oct 02 '15 at 18:15
1 Answers
I would be inclined to use something closer to a 0.1Ω (100mΩ) sense resistor for the reason @Golaž mentions, and dispense with the second amplifier (U2) altogether. Introducing a gain of 20 (26dB) into the feedback loop will cause you trouble when it comes time to stabilize the main op amp circuit (U1). I expect if you built this one up it would oscillate very badly.
There will be a voltage drop of 0.5V across \$R_{sense}\$ at full load, but unless you're planning on using the load with very low source voltages (like <1-3V, depending on the characteristics of your MOSFET), I don't expect that will be a problem.
I don't get why you're using two MOSFETs in series, with the top one apparently just turned on full. Perhaps you could elaborate on that point. If your objective is to increase the power handling capability, you probably want to run them in parallel.
I designed a similar circuit here with help from several members of this site. The various questions I asked in the process and the very helpful answers I received are linked from that question.
I was also designing for an arbitrary signal input control, basically controlling the load with my signal generator. Mine works very nicely for sine, square, ramp/triangle waves up to roughly 250kHz, all of which are useful for characterizing a power supply, which was my purpose.
You'll probably want to state your bandwidth requirements, because it becomes a key factor once you get up to about 100kHz and beyond. The effective gate capacitance of the MOSFET is a key parasitic as you'll see if you look through the series of questions linked from the above.